Re: Сварка AC-DC-TIG/MIG-MAG в среде защитных газов (AtMega 8)
- aviatechnic
- Сообщения: 59
- Зарегистрирован: 27 сен 2011, 17:54
- Откуда: Екатеринбург
Re: Сварка AC-DC-TIG/MIG-MAG в среде защитных газов.
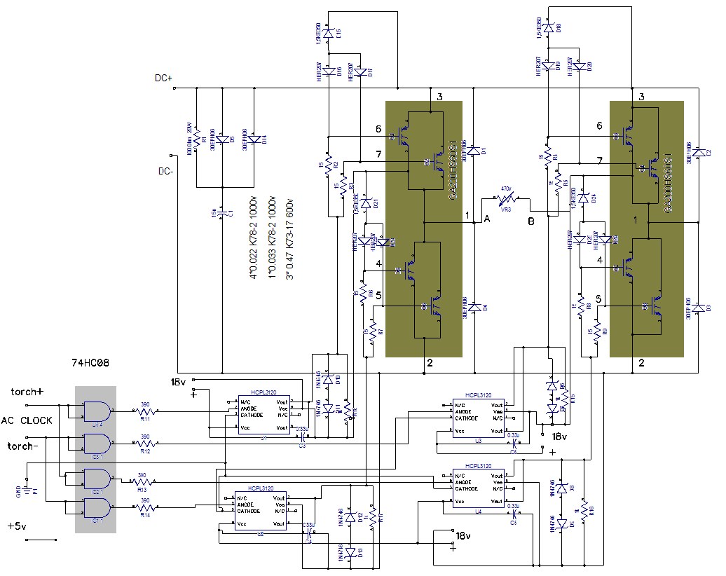
Всем день добрый. Мужики дык че с резистором 510 Ом...Он как все-таки должен быть на 18 ноге МК или после диода стоять? И еще вопрос: на 135 стр схема выложена ajsn - там диоды на ней есть D11-D13, D16-D18, D21-D23, D24-D26. А на схемах у Петровича их нет и в дип-трассе нет. Это что за диоды?
Re: Сварка AC-DC-TIG/MIG-MAG в среде защитных газов.
усё исправлено. Как на главной странице, так и правильно.aviatechnic писал(а):Всем день добрый. Мужики дык че с резистором 510 Ом..
Я тоже не понял, что он там понаставил. Решил промолчу, за умного сойду...aviatechnic писал(а):... И еще вопрос: на 135 стр схема выложена ajsn - там диоды на ней есть D11-D13, D16-D18, D21-D23, D24-D26. А на схемах у Петровича их нет и в дип-трассе нет. Это что за диоды?
Re: Сварка AC-DC-TIG/MIG-MAG в среде защитных газов.
Есть эти диоды в исходнике (ДипТрэйс) , только не все пронумерованы. А я писал - "нарисовал схемку - то, что будет делаться навесным монтажом"aviatechnic писал(а):на 135 стр схема выложена ajsn - там диоды на ней есть D11-D13, D16-D18, D21-D23, D24-D26. А на схемах у Петровича их нет и в дип-трассе нет. Это что за диоды?
То есть из исходных схем вытащено то, что не надо на платы разводить.
- aviatechnic
- Сообщения: 59
- Зарегистрирован: 27 сен 2011, 17:54
- Откуда: Екатеринбург
Re: Сварка AC-DC-TIG/MIG-MAG в среде защитных газов.
Спасибо всем за ответы...Я конечно весь форум прочитал (три дня ушло). Но есть много непоняток, так что если буду задавать глупые вопросы не бейте сильно
Я конечно новичек в этой теме...с силовухой особо делов не имел...А варю только постоянкой на работе аргоном...Вот хочу на переменку перейти - люминь начать варить)
Почти все заказал и купил - вот теперь пытаюсь разобраться что к чему.
Кстати я скачал заново файл дип-трасовский DC-AC - чет нет там этих диодов???

Почти все заказал и купил - вот теперь пытаюсь разобраться что к чему.
Кстати я скачал заново файл дип-трасовский DC-AC - чет нет там этих диодов???
- aviatechnic
- Сообщения: 59
- Зарегистрирован: 27 сен 2011, 17:54
- Откуда: Екатеринбург
Re: Сварка AC-DC-TIG/MIG-MAG в среде защитных газов.
И кстати как вы думаете если использовать пакетный переключатель типа ПП2-250-Н3 для переключения режимов сварки TIG DC+, TIG DC-, TIG AC- это я всмысле того чтобы избавиться от лишних силовых разьемов?
Re: Сварка AC-DC-TIG/MIG-MAG в среде защитных газов.
Не думаю, что это хорошая идея. Такая комутация в итоге увеличит обьём, и существенно. Думаю, что 4 разьёма и проще и удобнее.aviatechnic писал(а):...- это я всмысле того чтобы избавиться от лишних силовых разьемов?
Re: Сварка AC-DC-TIG/MIG-MAG в среде защитных газов.
Хде?ajsn писал(а):...Есть эти диоды в исходнике (ДипТрэйс) , только не все пронумерованы...
Более того, включать так, как на схеме стабилитроны не есть гуд по моему разумению. Это чревато перегрузкой HCPL.
Думаю, что там вообще ни чего не надо, или может просто защиту от перенапряжения или от пичков. Например, поставить быстрый диод с выхода HCPL на +, а вот уже + шунтировать всякими супрессорами или стабилитронами. При этом, как я думаю, драйверы необходимо смонтировать непосредственно на модулях, не допуская длинну соединительных проводов более, чем 5-10 мм.
Re: Сварка AC-DC-TIG/MIG-MAG в среде защитных газов.
Вот три версии DC-AC, выложенные тут на форуме и у Вас на главной. Разница как раз в диодной обвеске (подключение осциллятора не в счет).
Давайте пригласим "в студию" Сэм_софта - по какой из схем сделано у него.
Давайте пригласим "в студию" Сэм_софта - по какой из схем сделано у него.
Re: Сварка AC-DC-TIG/MIG-MAG в среде защитных газов.
А вы у человека под ником Zmey спросите. Он писал, что аппарат полностью сделал, варит, словно песню поёт.
Re: Сварка AC-DC-TIG/MIG-MAG в среде защитных газов.
Сапрессор с коллектора в затвор защищает от превышения напряжения (аналог мощного стабилитрона), а два диода служат развязкой по затворам. В случае появления выброса на коллекторе модуля происходит открывание транзисторов и выброс гасится. Сэм вставил эту цепь, когда сделал осциллятор, чтобы обезопасить модули. Вот его слова:
"эт про какой дроссель речь ? Если про тот что на вых dc-dc, то да, тама альсифер к63 c черной меткой. 16 витков. На вых dc-ac дросселя нет, на схемке схематично был указан трансформатор осцилятора. Пока точно про него скзать не могу, ибо на ac осцилятор не проверил, есть небольшие проблемы с ним, возможно придется вставить несколько костыльков в ас преобразователь, воизбежании потенциальных бздрыков.
ориентировочно тама будет ферритовое колечко примерно к65, 12 витков."
Это один из костыльков.
"эт про какой дроссель речь ? Если про тот что на вых dc-dc, то да, тама альсифер к63 c черной меткой. 16 витков. На вых dc-ac дросселя нет, на схемке схематично был указан трансформатор осцилятора. Пока точно про него скзать не могу, ибо на ac осцилятор не проверил, есть небольшие проблемы с ним, возможно придется вставить несколько костыльков в ас преобразователь, воизбежании потенциальных бздрыков.
ориентировочно тама будет ферритовое колечко примерно к65, 12 витков."
Это один из костыльков.