БП сварочного инвертора.
Re: БП сварочного инвертора.
сапрессор можно заменить сапрессором. я ставлю 1,5ке200..или RC цепью. зазор обязателен.неплохо мерять индуктивность. транс выпаян из компового б/п? Он собран по технологии полумоста-зазор не нужен
			
			
									
									
						Re: БП сварочного инвертора.
Отвечу за Петровича,если он невозражает.Супрессор это спец.стабилитрон со своими характеристиками,поэтому другое непойдёт,либо ставить RCD цепочку,я так в последнем бп делал,греется резистор сильно.На счёт транса-ты расклеил двухтактник,поэтому нужен зазор,я брал бумагу А4 в две полоски.
			
			
									
									
						Re: БП сварочного инвертора.
высоковольтных Шоттки небыват, или это почти диод. А причём здесь супрессор?mobilich144 писал(а):.. Можно ли вместо супрессора 6ke200 использовать любой другой стабилитрон ...?
1.Супрессор-это неубиваемый стабилитрон. Обычно у них в импульсе "мама не горюй".
2. Правильно табе здесь ответили, если двухтакт, то без зазора. А в нашем случае обязательно.
3. Если ты раскурочил АТХ, то там в дежурке всегда найдёш супрессор.
Re: БП сварочного инвертора.
с первым тож отжигал.Chir-OFF писал(а):RCD цепочку,я так в последнем бп делал,греется резистор сильно.я брал бумагу А4 в две полоски.
после этого разные делал- и с сапрессором, и с RC, и с RCD- никто не греется и не икает. И ТОРы и TNY.
Моя "религия" такая- считаю в Пи-Эксперте. Зазор пилю в центральном керне до достижения расчетной индуктивности.
Эксперименты не делаю- емкости и индуктивности на выходе не жалею (по входу то-же).
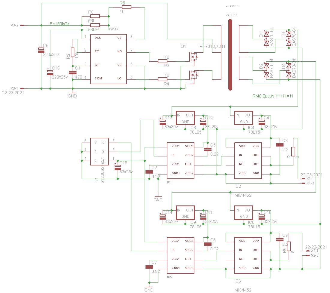
Питание оптики делаю на ИР2153 и ИРФ7341
Re: БП сварочного инвертора.
Поменяй местами выводы вторички.ArtemN писал(а): блок запустился на выходе 18-20В в холостую, нагружаю , падает до 13.9В спустя 30-60с вырубается от перегрева.потом снова запуск.
Остальные вторички отключены.
Re: БП сварочного инвертора.
Причину нашел, неправильно запаял резистор 5.6 кОм на ноге С топа, поставил 5.6 Ом.Komrad писал(а): Поменяй местами выводы вторички.
Блок заикал, пока разобраться не могу в чем причина , вроде все соответствует, нечего не греется, в трансе шелчки.
Дорожки уже все по отпаивались, надо переделывать.
- 
				mobilich144
- Сообщения: 113
- Зарегистрирован: 16 сен 2015, 23:50
- Откуда: Ладыжин Винницкая обл
Re: БП сварочного инвертора.
http://www.electrik.org/forum/index.php ... 5898&st=40 Всё дело в трансформаторе!
Цитата(yjriy @ 21.8.2011, 15:09) *
Порядок намотки таков:
Мотаем половину первички 44 витка, затем мотаем служебную 9 витков, затем мотаем рабочую 10 витков в 3 провода- она как раз займет один слой намотки, затем мотаем вторую половину 44 витка, затем мотаем экран и уж затем после экрана мотаем 2 обмотки по 11 витков для питания оптодров.
			
			
									
									
						Цитата(yjriy @ 21.8.2011, 15:09) *
Порядок намотки таков:
Мотаем половину первички 44 витка, затем мотаем служебную 9 витков, затем мотаем рабочую 10 витков в 3 провода- она как раз займет один слой намотки, затем мотаем вторую половину 44 витка, затем мотаем экран и уж затем после экрана мотаем 2 обмотки по 11 витков для питания оптодров.
- 
				mobilich144
- Сообщения: 113
- Зарегистрирован: 16 сен 2015, 23:50
- Откуда: Ладыжин Винницкая обл
Re: БП сварочного инвертора.
Я незаю что делать  
   у меня не влазят обмотки транса после пересчёта в ПИ-эксперте, и ещё вопрос рабочая обмотка, там написано что нужно в 2 провода по 0.45мм  у меня есть многожильный провод 0.8мм в шёлковой оплётке от фильтра с телевизора. ПОДОЙДЁТ???
  у меня не влазят обмотки транса после пересчёта в ПИ-эксперте, и ещё вопрос рабочая обмотка, там написано что нужно в 2 провода по 0.45мм  у меня есть многожильный провод 0.8мм в шёлковой оплётке от фильтра с телевизора. ПОДОЙДЁТ???
			
			
									
									
						 
   у меня не влазят обмотки транса после пересчёта в ПИ-эксперте, и ещё вопрос рабочая обмотка, там написано что нужно в 2 провода по 0.45мм  у меня есть многожильный провод 0.8мм в шёлковой оплётке от фильтра с телевизора. ПОДОЙДЁТ???
  у меня не влазят обмотки транса после пересчёта в ПИ-эксперте, и ещё вопрос рабочая обмотка, там написано что нужно в 2 провода по 0.45мм  у меня есть многожильный провод 0.8мм в шёлковой оплётке от фильтра с телевизора. ПОДОЙДЁТ???Re: БП сварочного инвертора.
если честно,то экран я не мотаю,а в остальном обмотки без проблем влезают,аж бегом!
			
			
									
									
						Re: БП сварочного инвертора.
Выходной диод какой? Зашунтирован-ли RC цепочкой?ArtemN писал(а):...Блок заикал, пока разобраться не могу в чем причина ....



