по мне неплохо..рис14 достойный даж на 200Аsarmat писал(а):Наткнулся на модули...STGE200NB60S. Одинарные, 150 А, 1 кГц, Vce-1,2 в. Их надо 6 штук, по деньгам это 6х1400 руб. Многовато. Хотя смотря комуНо по сравнению с GA200HS60S1, это почти даром.
Конструируем DC-AC мост: баяны и модули
Re: Конструируем DC-AC мост: баяны и модули
Re: Конструируем DC-AC мост: баяны и модули
По даташиту 150 А при 100 град, 200 А при 25 град.
			
			
									
									
						Re: Конструируем DC-AC мост: баяны и модули
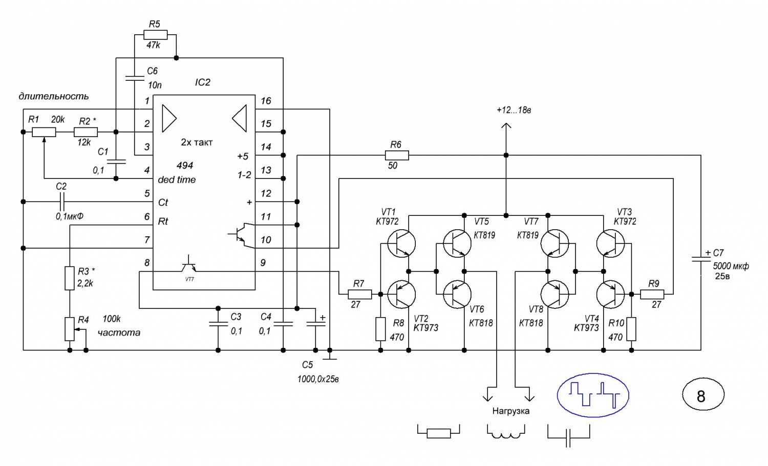
При желании положить на плату TIP122 и TIP127, получились вот такие драйвера. И соответственно платы самых баянов. При наличии танталов 47 мкф, дорожки под обычные электролиты в фильтре питания 3120 убираются.
			
							
			
									
									
						Re: Конструируем DC-AC мост: баяны и модули
Как ни крути, пришлось заняться платами с помощью фоторезистной пленки. Оказывается не так все это сложно. Без брака все прошло успешно. Травил раствором перекись водорода+лимонная кислота+соль. Раствор надо греть.Процесс идет в среднем темпе. 200 гр перекиси+60 гр лимонки+10 гр соли хватает на одну примерно на одно большую нижеприведенную плату, в общем на все ушло 1,1 литра перекиси 3 процентной. Засвечивал с помощью УФ лампы 25 вт 10 минут с расстояния 15-20 см, в зависимости от размера платы. Вот что получилось.
			
							
			
									
									
						Re: Конструируем DC-AC мост: баяны и модули
Давно и плотно сижу на фоторезисте. Засвечиваю светодилдом 3w с длинной 410нмк.sarmat писал(а):Как ни крути, .... Засвечивал с помощью УФ лампы 25 вт 10 минут с расстояния 15-20 см, в зависимости от размера платы. Вот что получилось.
С расстояния 250мм за 5 минут ок. Лампа отдыхает.
Re: Конструируем DC-AC мост: баяны и модули
Я первый раз делал на фоторезисте. Теперь к ЛУТу не вернусь. Надо еще маску попробовать.
			
			
									
									
						Re: Конструируем DC-AC мост: баяны и модули
Все таки пришлось ножовочкой поработать, амплитуда лобзика не хватило. Благодаря хорошей погоде, +16, за полдня все радиаторы приобрели свои размеры. От радиаторов по 300 мм отрезал 75 мм, пойдут под ключи ММА.
			
							
			
									
									
						Re: Конструируем DC-AC мост: баяны и модули
от качества засветки фоторезиста зависит разрешающая способность исполнения печатной платы, рекомендуют засвечивать специальной UV лампой мягкого спектра 365-385 нМ оптимальный спектр для фоторезиста и время засветки сокращается до 30-60 сек. и границы засветки резкие с высокой разрешением до 0,1 мм получаются. У светодиодов и LCD ламп не UV, а обычного дневного света даже с 6500К цветовой температурой нижний порог диапазона начинается где то с 450 нМ, что не оптимально для фоторезиста и время засветки сильно возрастает, что влечет за собой боковую засветку границ рабочих дорожек и снижение резкости экспозиции.
			
			
									
									
						Re: Конструируем DC-AC мост: баяны и модули
я делаю кувыркатор AC/DC на доступной (60руб/шт) россыпухе STP75NF20, один ключ держит 75А до 200В, для рабочего тока до 250А хватит штук 10-12 впараллель с большим запасом и на ток очистки штуки 4-6 за глаза. Душить залпы осциллятора буду супрессорами 1,5КЕ180СА и снабберными цепями RC.
			
			
									
									
						- 
				VLADIMIR47
- Сообщения: 40
- Зарегистрирован: 19 фев 2016, 08:56
Re: Конструируем DC-AC мост: баяны и модули
Всем привет.Ребята можно ли одно к другому при конектить? Частоту шима снизить до регулировки 50-300 Гц,и силовые ключи установить на радиатор площадью 1300 См кв каждое плечо.
			
							
			
									
									
						
