"Главная кнопка" сварочного аппарата

Аватара пользователя
Petrovich
Сообщения: 2021
Зарегистрирован: 25 авг 2008, 23:19

"Главная кнопка" сварочного аппарата

Сообщение Petrovich »

Тема, как выяснилось не шутейная и вполне достойна отдельной ветки обсуждения.
Вот СИННЕР откопал где-то в НЕТе схему, которая на соседней ветке публиковалась, как схема от PWN.
Вложения
развязка трансформаторная.JPG
Аватара пользователя
Komrad
Сообщения: 2713
Зарегистрирован: 27 авг 2011, 21:07

Re: "Главная кнопка" сварочного аппарата

Сообщение Komrad »

Задумка интересная, изменение индуктивности транса закороткой обмотки кнопкой приводит к "замыканию" контактов ТОРЧ. Так Вы по этой схеме сделали развязку?
Аватара пользователя
Petrovich
Сообщения: 2021
Зарегистрирован: 25 авг 2008, 23:19

Re: "Главная кнопка" сварочного аппарата

Сообщение Petrovich »

Komrad писал(а):Так Вы по этой схеме сделали развязку?
Почти.
Начнём с того, что любой стандартный оптрон имеет изоляцию до 5 киловольт, что мало, или очень мало. Как вариант предлагаю самопальщикам строить самодельные оптопары с разнесёнными элементами, ну например на 10 мм и более, что не проблемма.
Перелистывая схемы сварочников я нарвался на совсем простой и дубовый вариант схемы. Эта схема, как я думаю, должна стать основной для радиолюбителей. Вот, примерно так.
Вложения
Кнопка_3.JPG
Аватара пользователя
sam_soft
Сообщения: 1523
Зарегистрирован: 30 окт 2009, 22:27

Re: "Главная кнопка" сварочного аппарата

Сообщение sam_soft »

Петрович, ну каких 5 килавольт откуда ты из взял ? Для подавления помех от кнопки в разъёб, со стороны гарилки, нужно сапрессор ставить, двусторонний на минимально возможное напряжение кое вроде 6.8 вольт. Менее к сож нет. На схемке я рисовал его когда то. Энергетика иголок с кнопки плёвая но ползучая. Через трансы по межобмоточной емкости иголки проедут в управу как по автобану.
I'll be back
Аватара пользователя
Petrovich
Сообщения: 2021
Зарегистрирован: 25 авг 2008, 23:19

Re: "Главная кнопка" сварочного аппарата

Сообщение Petrovich »

sam_soft писал(а):Петрович, ну каких 5 килавольт откуда ты их взял ? Для подавления помех от кнопки в разъёб, со стороны гарилки, нужно сапрессор ставить, двусторонний на минимально возможное напряжение кое вроде 6.8 вольт. Менее к сож нет. На схемке я рисовал его когда то.
Стоит, 6,8 вольт. Я вообще не о иголках. Я о пробое по пути горелка-кнопка-разьём кнопки-корпус аппарата. Я нарисовал не схему, а принцип.
sam_soft писал(а):...Энергетика иголок с кнопки плёвая но ползучая. Через трансы по межобмоточной емкости иголки проедут в управу как по автобану.
И лезут, естесственно. Поэтому я один провод от кнопки тупо замкнул на корпус. Теперь тишина. Ни иголок, ни пробоев.
Sinner
Сообщения: 168
Зарегистрирован: 18 фев 2013, 21:30

Re: "Главная кнопка" сварочного аппарата

Сообщение Sinner »

sam_soft писал(а):Петрович, ну каких 5 килавольт откуда ты их взял ? ...Через трансы по межобмоточной емкости иголки проедут в управу как по автобану.
У меня опторазвязка не пошла. Может и не 5кВ, но два точно было. Лупили искры в разьеме подающего механизма и никакие сапрессоры, конденсаторы не помогли. Ничего не спалил, но прошивки слетали сразу. Самый надежный вариант развязки - это реле, как в первой управе Сема. Недостаток - это дополнительный источник питания, причем трансформаторный. Импульсный китайский вышибает. Два спалил, хватит.
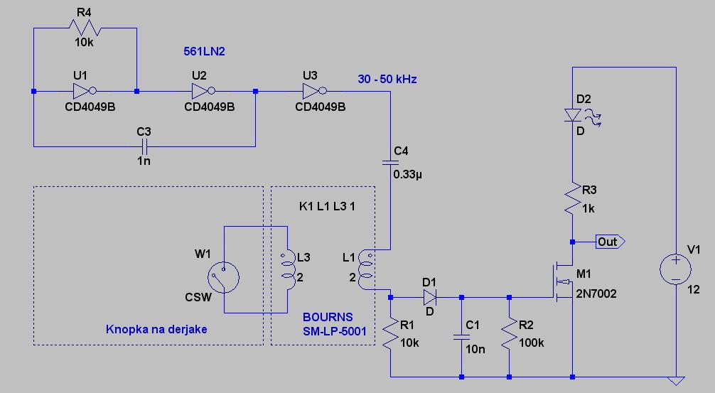
Прелесть схемы от pwn - это использование развязывающего трансформатора SM-LP-5001. Он очень мал по размеру, имеет междуобмоточную емкость всего 2пф и изоляцию больше 5кВ. Он использовался как разделительный транс в старых модемах. Не зря в даташите на термодатчики LM335 этот метод с таким трансом рекомендуют для гальванической развязки датчика температуры.
У меня эта схема успешно трудится уже пол года. Пришлось подобрать частоту генератора и подстроечным резистором в затворе полевика настроить чувствительность при подключенной горелке. (Полевик - первый попавшийся под руку ). Страха ради, перед трансформатором поставил только разрядник на 0.1мм.
На макетке, так же развязал второй енкодер и прикрепил его к горелке. Все регулируется в процессе сварки, только пока от второго энкодера отказался, потому, что аппарат постоянно в работе и курочить его - это уже для меня катастрофа, а варить и так хорошо получается.
Только сейчас осознаю, какой аппарат подарил мне sam_soft и этот форум. Еще раз - всем СПАСИБО!
Аватара пользователя
Petrovich
Сообщения: 2021
Зарегистрирован: 25 авг 2008, 23:19

Re: "Главная кнопка" сварочного аппарата

Сообщение Petrovich »

Sinner писал(а):... Самый надежный вариант развязки - это реле, как в первой управе Сема. Недостаток - это дополнительный источник питания, причем трансформаторный. Импульсный китайский вышибает. Два спалил, хватит.
Я пробовал, и другие пробовали, это только кажется, на самом деле реле тоже и помеху и пробой валит, только в путь.
Sinner писал(а):...Прелесть схемы от pwn - это использование развязывающего трансформатора SM-LP-5001. Он очень мал по размеру, имеет междуобмоточную емкость всего 2пф и изоляцию больше 5кВ. Он использовался как разделительный транс в старых модемах........У меня эта схема успешно трудится уже пол года...
Я уже купил этот транс в ЧипДипе, но посмотрите то, что я нарисовал. Если намотать это на П-образном сердечнике по разные стороны керна, получится тож самое. И изоляция и ёмкость и гемору меньше. Почти никакой электроники. Вот только пока такого сердечника с малыми габаритами не нашлось.
Аватара пользователя
Komrad
Сообщения: 2713
Зарегистрирован: 27 авг 2011, 21:07

Re: "Главная кнопка" сварочного аппарата

Сообщение Komrad »

В свою очередь скажу, что у меня с релейной развязкой не пошло,а с оптикой по схеме Сэма работает. Развязка питается от импульсного прямоходового БП, и от того-же БП питаются драйвера АС моста. Обмотки на одном магнитопроводе и скоро месяцев 10 как осциллятор сверкает.
Я абсолютно солидарен с Sinner насчет того, что вносить какие либо изменения в аппарат, который находится в постоянной работе-катастрофа. Неважно какая развязка обеспечивает нормальную работу сварочника, главное что обеспечивает.
Аватара пользователя
Petrovich
Сообщения: 2021
Зарегистрирован: 25 авг 2008, 23:19

Re: "Главная кнопка" сварочного аппарата

Сообщение Petrovich »

Komrad писал(а):В свою очередь скажу, что у меня с релейной развязкой не пошло,а с оптикой по схеме Сэма работает.....
Вот такие разные результаты. Это настараживает и заставляет задуматься. :roll:
Аватара пользователя
Petrovich
Сообщения: 2021
Зарегистрирован: 25 авг 2008, 23:19

Re: "Главная кнопка" сварочного аппарата

Сообщение Petrovich »

Komrad писал(а):...Обмотки на одном магнитопроводе и скоро месяцев 10 как осциллятор сверкает.
Я абсолютно солидарен с Sinner...
Вопрос:
А как Вы боритесь с пробоем внутри разьёма главной кнопки? у Вас спец разьём, устанавливаете его на изоляцию, не заземляете корпус, другое...
Ответить