Китайские сварочные аппарты

zmey71
Сообщения: 774
Зарегистрирован: 14 янв 2011, 14:33
Откуда: Минская обл.

Китайские сварочные аппарты

Сообщение zmey71 »

Решил создать ветку о Китайских сварниках,думаю всем будет интересно.Начну со своего сварника который появился у меня в пользовании.
Mitech AC/DC 315P (380В) (сварка алюминия и его сплавов)
За время не большого пользования,появились проблемы которые мне не нравились:
1 - большой минимальный ток,по паспорту написано мин.ток 20А,на самом деле где то 47А.
2 - маленький постгаз на максимуме в 10с когда вариш на больших токах не хвотает охлаждения вольфрама газом,он синеет,а должен быть блестящим с красивым серебристым шариком.
А так в целом варит не плохо,тока хватает на толстый алюминий.
После разбора и осмотра блоков,нашол на другом сайте где его расматривали по болтикам,где что нужно подкрутить,доработка в прицепе.
Увеличение времени постгаза вообще оказалось простым,на плате упраления проследил дорожки от регулирования постгаза,на плате нашол кондёр на 47 мк*50в,на другой схеме он был 100мк*50в,с другой стороны просто подпаял такой же кондёр,пост газ стал как и положено 10 секунд или чуть больше.Кондёр тот что под датой года,число 15.Чёт не прилепливается фотка БУ.
Вложения
Модернизация сварника.docx
(442.33 КБ) 1106 скачиваний
mitech_ac_dc_315_50acb1a56fa479.jpg
zmey71
Сообщения: 774
Зарегистрирован: 14 янв 2011, 14:33
Откуда: Минская обл.

Re: Китайские сварочные аппарты

Сообщение zmey71 »

Продолжаю.Несколько архивов по печатным платам сделанных людьми из инета.Какие то глюки на сайте не возможно прилепить несколько папок.
Вложения
Плата (B16007).rar
(514.05 КБ) 991 скачивание
zmey71
Сообщения: 774
Зарегистрирован: 14 янв 2011, 14:33
Откуда: Минская обл.

Re: Китайские сварочные аппарты

Сообщение zmey71 »

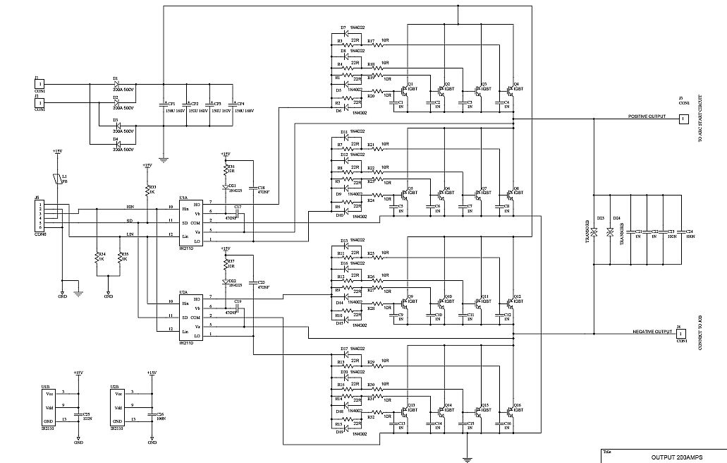
Некоторые схемы 315 -го.
Вложения
Shema_Vhod_2T_4T.JPG
Shema_002.jpg
zmey71
Сообщения: 774
Зарегистрирован: 14 янв 2011, 14:33
Откуда: Минская обл.

Re: Китайские сварочные аппарты

Сообщение zmey71 »

Добавок схем.
Вложения
SilovayaiCHasti200A.jpg
Shema_Zapedalka_001.jpg
Shema_vihod_na_AS.jpg
zmey71
Сообщения: 774
Зарегистрирован: 14 янв 2011, 14:33
Откуда: Минская обл.

Re: Китайские сварочные аппарты

Сообщение zmey71 »

Komrad Не могу прилепить папки с фотками и Китайский сервис мануал по сварникам,что делать.
Аватара пользователя
Komrad
Сообщения: 2713
Зарегистрирован: 27 авг 2011, 21:07

Re: Китайские сварочные аппарты

Сообщение Komrad »

zmey71 писал(а):Komrad Не могу прилепить папки с фотками и Китайский сервис мануал по сварникам,что делать.
Если файлики больше 1 метра , то сюда не пройдет. Тут или попытаться сжать документы ( много фоток снятых на фотик весят более 2 метров, сжимать нужно полюбэ, хотя-бы стандартной прогой Виндовса), либо закинуть на файлообменник и сюда ссылку выложить. Еще вроде когда-то Петрович писал, мол большие файлы можно ему на мыло сбросить, а он распорядится. Но это было давно и не знаю, актуально ли еще .
Mitech я тоже расссматривал, уж больно по внешнему виду он приглянулся, и фоток много есть по нему. А вот компоновка "сундуком " других китайских сварочников АС лично мне не очень нравится.
zmey71
Сообщения: 774
Зарегистрирован: 14 янв 2011, 14:33
Откуда: Минская обл.

Re: Китайские сварочные аппарты

Сообщение zmey71 »

Всем доброго времени.Прошу прощения за задержку,погода была очень жаркая,валялся на пляжу.
Komrad Спасибо,понял с файликами. Мне тоже этот вариант корпуса сварника больше чем другие понравился,стоит столбиком,меньше места занимает.
Petrovich Скинь почту в личку,а то чёт у себя не нахожу,архив закину.
Evgeniy-free
Сообщения: 392
Зарегистрирован: 02 дек 2012, 07:30
Откуда: Сибирь

Re: Китайские сварочные аппарты

Сообщение Evgeniy-free »

Купил сегодня сварочный аппарат уценённый за 1060руб в магазине, новый с гарантией, говорят не держит заявленные токи и отключается по перегреву! :D Ожидал у него позаимствовать нормальные радиаторы для новой сварки от Сэма, не получилось, у комповского бп и то радиаторы больше. Диоды на выходе стоят D92-02 4шт, хотя характеристики говорят что это сдвоенный диод 10А каждый. Больше всего поразило что силовая устроена по принципу полный мост с транзисторами 23N50E, которые давно ждёт бп АТХ на 1,2кВт, но из-за их высокой стоимости покупать было не выгодно! :) Ещё интересный момент, нету дросселя на выходе инвертора а провода в комплекте сумарной длинной менее трёх метров. Вообще думал что в мостовых и полу-мостовых схемах дроссель обязателен, поясните кто знает!??
Ну и фото китайца!
Вложения
CIMG0754.jpg
CIMG0753.jpg
CIMG0752.jpg
CIMG0751.jpg
CIMG0750.jpg
Аватара пользователя
egor
Сообщения: 715
Зарегистрирован: 05 июл 2013, 11:47
Откуда: Россия, МО

Re: Китайские сварочные аппарты

Сообщение egor »

Evgeniy-free писал(а):Купил сегодня сварочный
Ничего удивительного. Прошлой весной купил "комплект" б/у сварочников марки Фоксвельд и Профхелпер. Дросселя конечно там есть. Диоды такие-же. Но судя по фото у вас всего поменьше- и транзисторов, и трансов, дросселей, диодов.
Я тож думал- приобрету донора. А фиг- максимум корпус и кондеры и вентиляторы :D
Evgeniy-free
Сообщения: 392
Зарегистрирован: 02 дек 2012, 07:30
Откуда: Сибирь

Re: Китайские сварочные аппарты

Сообщение Evgeniy-free »

egor писал(а):всего поменьше- и транзисторов, и трансов
Почему, 8шт транзисторов и два силовых трансформатора типа ER-40 наверное, правда даже сетевого фильтра нет хотя бы урезанного или колечко на сетевой провод. Интересно что ток у этого китайца заявлен в 200А.
Как бы предполагал такое и взял один сварник, мужик за мной 4-ре штуки купил, говорит из них пусковое с зарядным для авто сделает, как по мне очень сомнительно много докупать всего! :)
egor писал(а):максимум корпус и кондеры и вентиляторы
Ну хоть что-то можно использовать... Правда, думал транзисторы с него возьму для аппарата Сэма, а тут мосфеты оказались.
Ответить