Re: Сварка AC-DC-TIG/MIG-MAG в среде защитных газов (AtMega 8)

zmey71
Сообщения: 774
Зарегистрирован: 14 янв 2011, 14:33
Откуда: Минская обл.

Re: Сварка AC-DC-TIG/MIG-MAG в среде защитных газов.

Сообщение zmey71 »

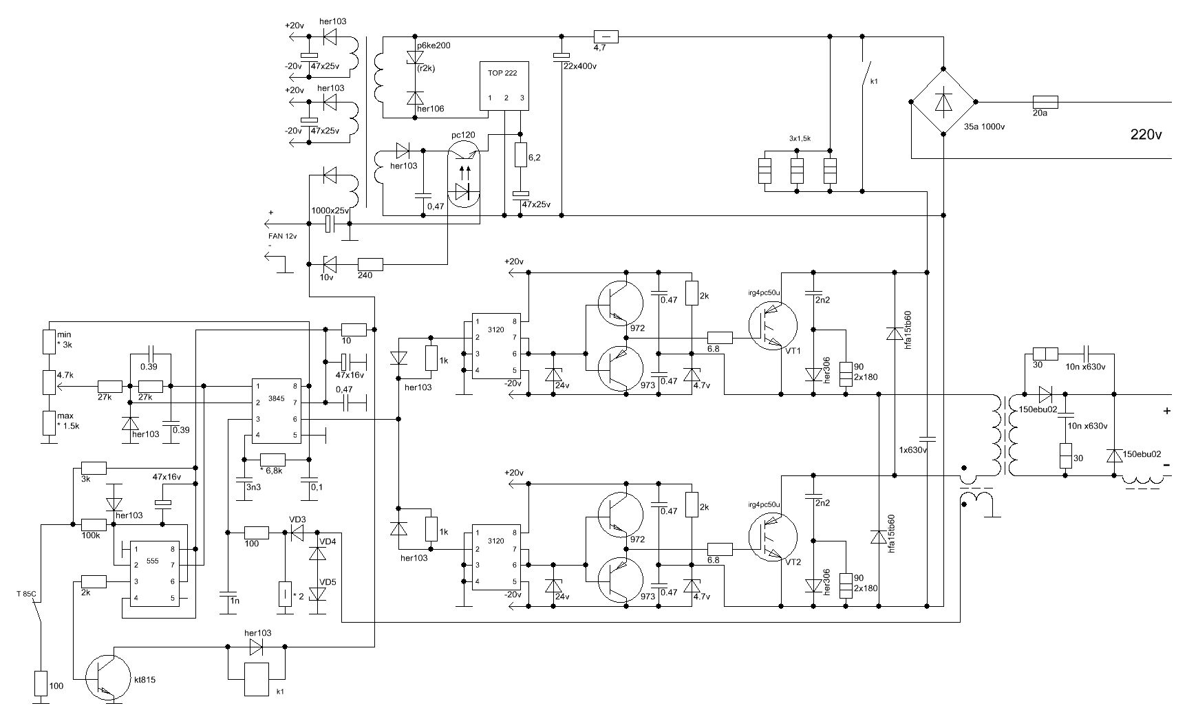
Slava По поводу шлангов подумаю и отпишусь.Есть одна прозьба к тебе, допиши на своей плате DC-DC(што выкладывал) детальки на драйверах HCPL3120,те,что на входе оптронов.Спасибо.
Аватара пользователя
Petrovich
Сообщения: 2021
Зарегистрирован: 25 авг 2008, 23:19

Re: Сварка AC-DC-TIG/MIG-MAG в среде защитных газов.

Сообщение Petrovich »

В разделе "Прораммирование процессоров" подробненько описал, как прошить Мегу. Если будут вопросы или предложения, прошу....
zmey71
Сообщения: 774
Зарегистрирован: 14 янв 2011, 14:33
Откуда: Минская обл.

Re: Сварка AC-DC-TIG/MIG-MAG в среде защитных газов.

Сообщение zmey71 »

Подскажите,какой использовать Б.П. для питания оптодрайверов для косого.
Аватара пользователя
Petrovich
Сообщения: 2021
Зарегистрирован: 25 авг 2008, 23:19

Re: Сварка AC-DC-TIG/MIG-MAG в среде защитных газов.

Сообщение Petrovich »

zmey71 писал(а):Подскажите,какой использовать Б.П. для питания оптодрайверов для косого.
Ну вот так, например. Зделал 4 сварочника и только с этим пока небыло проблем. Где его только не насиловали. Постоянно то у друзей, то у знакомых в сервисе. И ТИГом и ММА варят постоянно. Не уверен, но думаю потому, что на оптике. А первоначальный его вариант был на колечке. Выбил 2 пары транзисторов и переделал на оптику.
Я и сам не уверен, что прав, но так есть.
zmey71
Сообщения: 774
Зарегистрирован: 14 янв 2011, 14:33
Откуда: Минская обл.

Re: Сварка AC-DC-TIG/MIG-MAG в среде защитных газов.

Сообщение zmey71 »

А можно применить питание как в блоке DC-AC?Я вот ,что сделал:домотал еще две обмотки на 17-18В в вспомогательном источнике питания,добавил цепочки DCR,так питать можно драйвера?,или всеж нада кренки на 15в ставить.
Slava
Сообщения: 136
Зарегистрирован: 05 апр 2010, 22:03

Re: Сварка AC-DC-TIG/MIG-MAG в среде защитных газов.

Сообщение Slava »

Как советуют спецы - если провода длинные от питания до платы с драйверами, то стабилизатор лучше поставить рядом с HCPL, а не на плате блока питания. Драйвера. Кт 972-973 можно выбросить, два транзистора hcpl и так раскачает. С горелкой надумал?
Вложения
на HCPL3120.gif
Аватара пользователя
Petrovich
Сообщения: 2021
Зарегистрирован: 25 авг 2008, 23:19

Re: Сварка AC-DC-TIG/MIG-MAG в среде защитных газов.

Сообщение Petrovich »

Slava писал(а):... Кт 972-973 можно выбросить, два транзистора hcpl и так раскачает....
Более того, они просто бред. В ХЦПЛ спецом в минус стоит МОСФЕТ. Это для того, чтобы можно было при хорошем монтаже и правильном занулении обходиться без минуса.
zmey71
Сообщения: 774
Зарегистрирован: 14 янв 2011, 14:33
Откуда: Минская обл.

Re: Сварка AC-DC-TIG/MIG-MAG в среде защитных газов.

Сообщение zmey71 »

Slava, Petrovich спасибо за ответы.Slava цена на горелку я думаю начнем с 2000 р.естественно на скока сторгуемся.
Slava
Сообщения: 136
Зарегистрирован: 05 апр 2010, 22:03

Re: Сварка AC-DC-TIG/MIG-MAG в среде защитных газов.

Сообщение Slava »

Время будет, сфотографируй разъем (торец) на горелке, какая там должна быть ответная часть.
Аватара пользователя
sam_soft
Сообщения: 1523
Зарегистрирован: 30 окт 2009, 22:27

Re: Сварка AC-DC-TIG/MIG-MAG в среде защитных газов.

Сообщение sam_soft »

Petrovich писал(а):Не уверен, но думаю потому, что на оптике. А первоначальный его вариант был на колечке. Выбил 2 пары транзисторов и переделал на оптику.
Я и сам не уверен, что прав, но так есть.
Всю жызьнь делал исключительно трансформаторные дриверсы, и в косых и в фиксачах и в полумостах. И нету никаких проблем с этим делом. ИМХО в прокладках проблемы а не бобинах. А ваще-то в этом деле нюх нужон. Чукча когда сказал что схемка сварника - это сцынарий к постановке. Без нормальной рыжысуры нихрена не выйдет. Он прав на все сто. Бздрыкнуть может от десятка причин, и списать по неопытности можно на что угодно. Исчо раз говорю, сфоткать оцилки нужно и тута положить. Самые ключевые - затворы и ТТ. Ну и помнить с пяток правил монтажа ВЧ силовухи. Говорил про осцилки и Змею, а он не слухает и несёт охинею - то у него все работает то бздрыкает. Ну если хобби такое палить транзюки то пжалуйста. Более повторять не буду
I'll be back
Ответить