Получается, только не в сварочный аппарат. Пробовал это - фотодиод или фототранзистор здорово ловит помехи. Если бы не получилось у меня с разделительным трансформатором развязать главную кнопку, то я бы делал спец реле с якорем, который через длинный диэлектрик нажимал бы на легкую кнопку. Но, слава Богу, извращаться не пришлось.PAVEL писал(а): А не проше закатать два светодиод и фотодиод в трубочку и заклеить,тоже оптика получается .
"Главная кнопка" сварочного аппарата
Re: "Главная кнопка" сварочного аппарата
Re: "Главная кнопка" сварочного аппарата
На делителе стоит оптрон ,меряет напряжение,ничё не глючит.Тогда может и его заменить.Sinner писал(а): Получается, только не в сварочный аппарат.
Re: "Главная кнопка" сварочного аппарата
Оптрон будет работать, а светодиод с фотодиодом - нет. Объяснять почему?
Re: "Главная кнопка" сварочного аппарата
Да, в развёрнутом виде.
Re: "Главная кнопка" сварочного аппарата
Если Вы такой грамотный тогда объясните,разработку берёте отсюда а за советом туда или чего там дядьки умнее чем тут.Sinner писал(а):Оптрон будет работать, а светодиод с фотодиодом - нет. Объяснять почему?
Проблемы с кнопкой у меня нет так как и самой кнопки
Re: "Главная кнопка" сварочного аппарата
Спасибо за комплимент, на самом деле я не такой грамотный, поскольку больше вопросов задаю. Разве спросить кого-то грех?PAVEL писал(а): Если Вы такой грамотный тогда объясните,разработку берёте отсюда а за советом туда или чего там дядьки умнее чем тут.
Пол года назад я повторил этот аппарат. Была проблема с помехами и развязкой главной кнопки. Никак не мог решить ее, искал везде и всюду. Нашел эту схему развязки на сайте "Шиза" . Сейчас, смотрю, Петрович мучается с тем же. Написал ему в личку: "Попробуй, может поможет". А он взял и тему создал, и схему выложил. А теперь вышло что я в чем-то виноват.
Ну где я говорил, что это мое? Я когда-то писал, что я радиоповторитель а не радиолюбитель. И Петрович, молодец, что указал автора в первом посте.PAVEL писал(а):Вашу приспособу т.е развязку видел давно
Теперь о самодельной длинной оптопаре.
Если взять фототранзистор и светодиод из оптопары, например из пядидюймового дисковода, то может получится. А чтобы обычным фотодиодом установить на выводе порта логический уровень, нужно сильно увеличивать сопротивление подтягивающего резистора или городить дополнительный усилитель. В любом случае помехоустойчивость сильно падает. Я перепробовал все свои фотодиоды - очень малая чувствительность, на яркий светодиод не реагирует, мало света. Для интереса посмотрел в даташит на фотодиод BPW21R - там же токи через освещенный диод измеряются в микроамперах, а в оптопаре PC817 ток освещенного колектора - 50мА.
Постараюсь больше не писать. Обидно, хотел же помочь.
Re: "Главная кнопка" сварочного аппарата
Sinner давайте без обид.Sinner писал(а):... Обидно, хотел же помочь.
Вам там так и не ответили? да. с этой управой там делать нечего.Мне так кажется.
Re: "Главная кнопка" сварочного аппарата
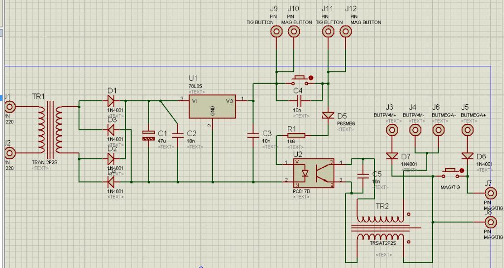
В апгрэде спрашивали про кнопку, тоже озадачился вопросом отключения подачи проволоки в режиме ТИГ. Для себя решил добавить тумблер отключения кнопки МАГ-а, не знаю правда насколько "хорошо" это будет для помех. Еще прицепил диоды, вообщем на схеме видно. Если чего не так, то ткните носом, не возражовую
.
Re: "Главная кнопка" сварочного аппарата
Такая же тема ща в голове крутиться.Для себя решил поставить тумблерок для отключения мотора(тупо в разрыв + или -).У меня развязка общая,горелка ТИГ и МИГ впараллель,только в ТИГовской поставил кондёр,как Сэм говорил,на МИГ наверно она нах ненужна.Чёт ты больно схему намудрил 
Re: "Главная кнопка" сварочного аппарата
Да у меня тоже развязка общая на обе горелки, если не заметно
И нечего не намудрил, все как на главной, только вот диод для кнопки ПВМ-ки добавил, думаю на Мегу есть диод а на ПВМ нету вот и втулил
и еще тумблер на кнопку Меги. 
А про кондерчик на кнопку ТИГ напомни это он ставится на выводы кнопки 10нан пару килавольт? так у меня на схеме тоже есть
или это не тот?
очень логичное и своевременное замечание!!! и поскольку планирую подачу сделать отдельным корпусом то нипайму вапще нафига парюсь этим (да еще схему нарисовал, не ну со схемой конечно интересней) вообщем выдернул штекер с питаловом подачи и будет мне счастьеChir-OFF писал(а):тумблерок для отключения мотора
А про кондерчик на кнопку ТИГ напомни это он ставится на выводы кнопки 10нан пару килавольт? так у меня на схеме тоже есть