Re: Сварка AC-DC-TIG/MIG-MAG в среде защитных газов (AtMega 8)

Аватара пользователя
Petrovich
Сообщения: 2021
Зарегистрирован: 25 авг 2008, 23:19

Re: Сварка AC-DC-TIG/MIG-MAG в среде защитных газов.

Сообщение Petrovich »

Lukialex писал(а):Tig варит все, другое дело как горелкой подлазить? То есчо исполнение :D У меня стаж 11 лет на высоком давлении, мой совет, если есть ацетилен то им, на край ММА. Tig для гурманов :D :D :D
ММА я не смогу. Скока не пробовал, получается не очень. Вот заборы, эт пожалуйста. У меня обычно сначала пару сантиметров электрода на разогрев металла, а уж потом пошло. А с трубой так не получается, только кляксов понаделаю. ТИГ другое дело. Разогрел спокойненько и наливай...как автогеном. Просто я сейчас горелку вроде нашатал, остался баллон и редуктор. Вот и интересуюсь, может зря стараюсь?
kamilovich
Сообщения: 147
Зарегистрирован: 11 ноя 2009, 05:00

Re: Сварка AC-DC-TIG/MIG-MAG в среде защитных газов.

Сообщение kamilovich »

Привет всем, давненько не заходил! Значицца так, отчитываюсь типа.
Давеча сидел с сынулей на больничном, заменил наконец горелые HCPL на аналогичные FOD.
Скоммутировал АС и проверил собраное на набольшом балластере дома. На этот раз всё заработало как надо, в режиме АС балласт не жужжит а поёт.
Подкиныл сына тещё и бегом в гараж, попробовал сначала на DC нержу, с горем попалам сварилась. Проблема ещё в том что не видать нишиша, маска обычная. Переключился на АС нихуа..... пердит как будто ток ампера 2-3.... Увёз аппарат обратно домой, проверил всё ещё раз, вроде нормально. Вчера пробовал снова, дуга стала зажигаться, и вроде как что то стало получаться :D Ну тоесть не варить а плавить по крайней мере. Надо учить матчасть, опыта никакого нет. Ну и маску надо нормальную...
Пока основная проблема вольфрам облепляет расплавленый люминь.
Аватара пользователя
sam_soft
Сообщения: 1523
Зарегистрирован: 30 окт 2009, 22:27

Re: Сварка AC-DC-TIG/MIG-MAG в среде защитных газов.

Сообщение sam_soft »

Petrovich писал(а):Что-то мне все говорят, что TIG горячекатаную трубу не варит, вроде там что-то кипит. Прошу подтвердить или опровергнуть, а точнее проконсультировать.
Правильно говорят. Кислород выгорает и чернуха кипит от ТИГа , на больших токах так кипит , что засирает и лектрод и даж сопло. Присадка нужна правильная , шоб раскислитель был с марганцем например. Кое хто присадку нержу пользует как лекарства от кипения . Но думаю что эт ниесть гуд.
Lukialex писал(а):мой совет, если есть ацетилен то им, на край ММА. Tig для гурманов
Присоединяюсь. Варить отопление ТИГом эт как изврат чтоли. Да и недешево стоить будет.
I'll be back
Аватара пользователя
sam_soft
Сообщения: 1523
Зарегистрирован: 30 окт 2009, 22:27

Re: Сварка AC-DC-TIG/MIG-MAG в среде защитных газов.

Сообщение sam_soft »

kamilovich писал(а): Ну и маску надо нормальную...
Я когда занялся ТИГварением то сразу понял что хамелеон нужон. С ним всё проще. Купил китайса ,WH2000 чтоли. кажыся 70 уёв стоил. Два года ужо или более. Траблов не было сним. Единственный недостаток в ней что на оч малых тока трохе темновато на мин затемнении.
kamilovich писал(а):Пока основная проблема вольфрам облепляет расплавленый люминь.
Тыкаеш в расплав наверна.
I'll be back
Аватара пользователя
Petrovich
Сообщения: 2021
Зарегистрирован: 25 авг 2008, 23:19

Re: Сварка AC-DC-TIG/MIG-MAG в среде защитных газов.

Сообщение Petrovich »

sam_soft писал(а):... Присоединяюсь. Варить отопление ТИГом эт как изврат чтоли. Да и недешево стоить будет.
Уезжая из грёбаной эйропы, из Латвии, 5лет назад я , среди прочего продал тамошний гараж. У меня там было всё, по тем временам не плохое. Автогеной варил не мало и не плохо. Здесь у меня отопление на 95% из пластика, да большииии. Надо только кое-что вокруг котлов перекомпоновать. Да и потренироваться хоцца. Скоро я СЭМа закончу, всё-равно надо будет ТИГить. Значит, как я понял, надо холодные трубы брать.
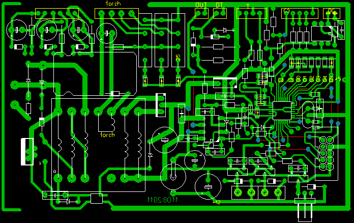
Вот, пока не проверено. Со всеми прибамбасами, и с разьёмом для программирования. И под индикацию от Санька.
Вложения
.GIF
Lukialex
Сообщения: 42
Зарегистрирован: 12 дек 2010, 19:08
Откуда: Красноярск

Re: Сварка AC-DC-TIG/MIG-MAG в среде защитных газов.

Сообщение Lukialex »

sam_soft писал(а):Я когда занялся ТИГварением то сразу понял что хамелеон нужон.
Он просто приятен, не только на Tig, сам пользую Росомз, да и по цене гуманно. После Китая, как с жопера на Мерен пересесть :D :D :D
Petrovich писал(а):надо холодные трубы брать
Водогазопроводные, электросварные - уточняю просто.
Аватара пользователя
Petrovich
Сообщения: 2021
Зарегистрирован: 25 авг 2008, 23:19

Re: Сварка AC-DC-TIG/MIG-MAG в среде защитных газов.

Сообщение Petrovich »

Lukialex писал(а):... Водогазопроводные, электросварные - уточняю просто.
Усё мотаю на ус. Спасибо.
Lukialex
Сообщения: 42
Зарегистрирован: 12 дек 2010, 19:08
Откуда: Красноярск

Re: Сварка AC-DC-TIG/MIG-MAG в среде защитных газов.

Сообщение Lukialex »

Все забываю спросить, как-то было упоминание оптодрайверов для силы, дайте ссылочку пожалуйста.
Аватара пользователя
sam_soft
Сообщения: 1523
Зарегистрирован: 30 окт 2009, 22:27

Re: Сварка AC-DC-TIG/MIG-MAG в среде защитных газов.

Сообщение sam_soft »

Lukialex писал(а): После Китая, как с жопера на Мерен пересесть :D :D :D
ХЕЗ, я тож так думал. поначитавшись на форумах аб праблемах с небрэндовыми хамелеонами :)
Но кода уже через год пользования, покрутил у знакомого спидглаз за 300 баксов, то понял что со своим кетайсем неошибся. Разницы не заметил. Мож китаец у меня неправильный :)
Купил кстати его практически случайно. Заехал в шоп за присадками. Вижу куча масок, думаю надо чтота купить таки. Побазарил с продавцами, посоветывали именно этого китайса. Говорили что возили и итальяшек и испанцев , дык с ними проблем хватало. А с этими китайсами типа все пучком.
От и у меня тож, два года маске, никаких проблем, ничо не глючит и все фунциклит как нада, и батарейку не менял. А мож ее там и нету ? На маске написано что солярой пауэрэд. :)
I'll be back
kamilovich
Сообщения: 147
Зарегистрирован: 11 ноя 2009, 05:00

Re: Сварка AC-DC-TIG/MIG-MAG в среде защитных газов.

Сообщение kamilovich »

sam_soft писал(а):...Купил кстати его практически случайно....... :)
Понятно что дизельный привод, а не петролеумматьиго... в том смысле что не будете ли ВЫ так любезны указать артикул и проч.проч... Ну типа поточнее. Или ещё проще - дайте целеуказание плыыз...
З.Ы. Це православный китаец видать :lol:
Ответить