Re: Сварка AC-DC-TIG/MIG-MAG в среде защитных газов (AtMega 8)

Аватара пользователя
aviatechnic
Сообщения: 59
Зарегистрирован: 27 сен 2011, 17:54
Откуда: Екатеринбург

Re: Сварка AC-DC-TIG/MIG-MAG в среде защитных газов.

Сообщение aviatechnic »

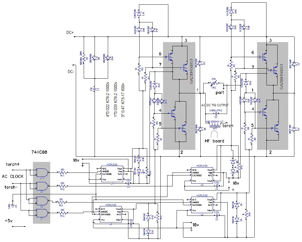
Всем день добрый. Мужики дык че с резистором 510 Ом...Он как все-таки должен быть на 18 ноге МК или после диода стоять? И еще вопрос: на 135 стр схема выложена ajsn - там диоды на ней есть D11-D13, D16-D18, D21-D23, D24-D26. А на схемах у Петровича их нет и в дип-трассе нет. Это что за диоды?
Аватара пользователя
Petrovich
Сообщения: 2021
Зарегистрирован: 25 авг 2008, 23:19

Re: Сварка AC-DC-TIG/MIG-MAG в среде защитных газов.

Сообщение Petrovich »

aviatechnic писал(а):Всем день добрый. Мужики дык че с резистором 510 Ом..
усё исправлено. Как на главной странице, так и правильно.
aviatechnic писал(а):... И еще вопрос: на 135 стр схема выложена ajsn - там диоды на ней есть D11-D13, D16-D18, D21-D23, D24-D26. А на схемах у Петровича их нет и в дип-трассе нет. Это что за диоды?
Я тоже не понял, что он там понаставил. Решил промолчу, за умного сойду...
ajsn
Сообщения: 203
Зарегистрирован: 14 сен 2011, 06:49
Откуда: Москва

Re: Сварка AC-DC-TIG/MIG-MAG в среде защитных газов.

Сообщение ajsn »

aviatechnic писал(а):на 135 стр схема выложена ajsn - там диоды на ней есть D11-D13, D16-D18, D21-D23, D24-D26. А на схемах у Петровича их нет и в дип-трассе нет. Это что за диоды?
Есть эти диоды в исходнике (ДипТрэйс) , только не все пронумерованы. А я писал - "нарисовал схемку - то, что будет делаться навесным монтажом"
То есть из исходных схем вытащено то, что не надо на платы разводить.
Аватара пользователя
aviatechnic
Сообщения: 59
Зарегистрирован: 27 сен 2011, 17:54
Откуда: Екатеринбург

Re: Сварка AC-DC-TIG/MIG-MAG в среде защитных газов.

Сообщение aviatechnic »

Спасибо всем за ответы...Я конечно весь форум прочитал (три дня ушло). Но есть много непоняток, так что если буду задавать глупые вопросы не бейте сильно :) Я конечно новичек в этой теме...с силовухой особо делов не имел...А варю только постоянкой на работе аргоном...Вот хочу на переменку перейти - люминь начать варить)
Почти все заказал и купил - вот теперь пытаюсь разобраться что к чему.

Кстати я скачал заново файл дип-трасовский DC-AC - чет нет там этих диодов???
Аватара пользователя
aviatechnic
Сообщения: 59
Зарегистрирован: 27 сен 2011, 17:54
Откуда: Екатеринбург

Re: Сварка AC-DC-TIG/MIG-MAG в среде защитных газов.

Сообщение aviatechnic »

И кстати как вы думаете если использовать пакетный переключатель типа ПП2-250-Н3 для переключения режимов сварки TIG DC+, TIG DC-, TIG AC- это я всмысле того чтобы избавиться от лишних силовых разьемов?
Аватара пользователя
Petrovich
Сообщения: 2021
Зарегистрирован: 25 авг 2008, 23:19

Re: Сварка AC-DC-TIG/MIG-MAG в среде защитных газов.

Сообщение Petrovich »

aviatechnic писал(а):...- это я всмысле того чтобы избавиться от лишних силовых разьемов?
Не думаю, что это хорошая идея. Такая комутация в итоге увеличит обьём, и существенно. Думаю, что 4 разьёма и проще и удобнее.
Аватара пользователя
Petrovich
Сообщения: 2021
Зарегистрирован: 25 авг 2008, 23:19

Re: Сварка AC-DC-TIG/MIG-MAG в среде защитных газов.

Сообщение Petrovich »

ajsn писал(а):...Есть эти диоды в исходнике (ДипТрэйс) , только не все пронумерованы...
Хде?
Более того, включать так, как на схеме стабилитроны не есть гуд по моему разумению. Это чревато перегрузкой HCPL.
Думаю, что там вообще ни чего не надо, или может просто защиту от перенапряжения или от пичков. Например, поставить быстрый диод с выхода HCPL на +, а вот уже + шунтировать всякими супрессорами или стабилитронами. При этом, как я думаю, драйверы необходимо смонтировать непосредственно на модулях, не допуская длинну соединительных проводов более, чем 5-10 мм.
Вложения
DC-AC.gif
ajsn
Сообщения: 203
Зарегистрирован: 14 сен 2011, 06:49
Откуда: Москва

Re: Сварка AC-DC-TIG/MIG-MAG в среде защитных газов.

Сообщение ajsn »

Вот три версии DC-AC, выложенные тут на форуме и у Вас на главной. Разница как раз в диодной обвеске (подключение осциллятора не в счет).
Давайте пригласим "в студию" Сэм_софта - по какой из схем сделано у него.
Вложения
в.3
в.3
в.2
в.2
в.1
в.1
Slava
Сообщения: 136
Зарегистрирован: 05 апр 2010, 22:03

Re: Сварка AC-DC-TIG/MIG-MAG в среде защитных газов.

Сообщение Slava »

А вы у человека под ником Zmey спросите. Он писал, что аппарат полностью сделал, варит, словно песню поёт.
CeRgEj
Сообщения: 223
Зарегистрирован: 23 май 2010, 21:21
Откуда: г. Донецк

Re: Сварка AC-DC-TIG/MIG-MAG в среде защитных газов.

Сообщение CeRgEj »

Сапрессор с коллектора в затвор защищает от превышения напряжения (аналог мощного стабилитрона), а два диода служат развязкой по затворам. В случае появления выброса на коллекторе модуля происходит открывание транзисторов и выброс гасится. Сэм вставил эту цепь, когда сделал осциллятор, чтобы обезопасить модули. Вот его слова:
"эт про какой дроссель речь ? Если про тот что на вых dc-dc, то да, тама альсифер к63 c черной меткой. 16 витков. На вых dc-ac дросселя нет, на схемке схематично был указан трансформатор осцилятора. Пока точно про него скзать не могу, ибо на ac осцилятор не проверил, есть небольшие проблемы с ним, возможно придется вставить несколько костыльков в ас преобразователь, воизбежании потенциальных бздрыков.
ориентировочно тама будет ферритовое колечко примерно к65, 12 витков."
Это один из костыльков.
Ответить