Конструкция сварочника AC-DC

Аватара пользователя
Customs
Сообщения: 499
Зарегистрирован: 20 дек 2009, 20:18

Re: Конструкция сварочника AC-DC

Сообщение Customs »

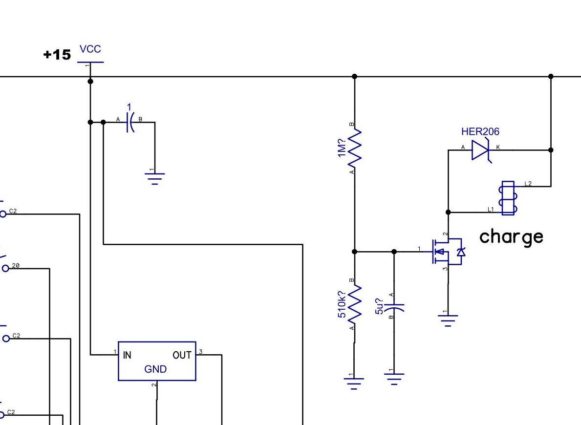
Petrovich писал(а):...Но тогда чем реле +310 включается?
В схеме автора для этого отдельно приспособлен полевик с большой емкостью на затворе. Он и включает главное реле через некоторое время. В новой управе узел зарядки емкостей никак не связан с проциками, (как это было на старой управе), он живет сам по себе.
Аватара пользователя
kava
Сообщения: 313
Зарегистрирован: 13 фев 2010, 22:58
Откуда: Харьков

Re: Конструкция сварочника AC-DC

Сообщение kava »

Petrovich писал(а):Но тогда чем реле +310 включается?
Вложения
charge.jpg
... нельзя впихнуть невпихуемое, связать несвязуемое ...
Аватара пользователя
PAVEL
Сообщения: 1218
Зарегистрирован: 10 дек 2011, 18:37
Откуда: Россия

Re: Конструкция сварочника AC-DC

Сообщение PAVEL »

Petrovich писал(а):
Кнопку для своего примера поставил посмотреть как будет выглядеть но вот по питанию оптрона у Вас на схеме не так нарисовано ,оптрон питать нужно отдельным блоком питания вольт на 5 да и Sam-soft рисовал эту схему подключения нашол вот эта
Вложения
file64.php.jpg
Аватара пользователя
Petrovich
Сообщения: 2021
Зарегистрирован: 25 авг 2008, 23:19

Re: Конструкция сварочника AC-DC

Сообщение Petrovich »

kava писал(а):...реле +310 включается?
Можно и так. А можно и от 2313, ХЗ :?
Аватара пользователя
Petrovich
Сообщения: 2021
Зарегистрирован: 25 авг 2008, 23:19

Re: Конструкция сварочника AC-DC

Сообщение Petrovich »

PAVEL писал(а):...вот по питанию оптрона у Вас на схеме не так нарисовано ,оптрон питать нужно отдельным блоком питания вольт на 5 да и Sam-soft рисовал эту схему подключения нашол вот эта
для этого наверно отдельную плату надо?
Аватара пользователя
PAVEL
Сообщения: 1218
Зарегистрирован: 10 дек 2011, 18:37
Откуда: Россия

Re: Конструкция сварочника AC-DC

Сообщение PAVEL »

Petrovich писал(а): для этого наверно отдельную плату надо?
Наверно не стоит развязку ставить на плату управления, мы же потому и стали делать общую плату что бы помех меньше было т.е решили избавиться от лишних он-тэн а развязка от горелки нужна это самая большая он-тэна ,лучше платку отдельно.С платой чегото у нас не то получается ,большая а толку мало перемычек много из за этого надёжность падает и при пайке касеков будет ещё больше ,и ещё в центре одни кнопки а сама схема по краям да ещё и сжата вряд ли кто её осмелится делать по этому как мне кажется кнопки нужно разпологать ближе к друг другу да и ряды тоже
Аватара пользователя
Customs
Сообщения: 499
Зарегистрирован: 20 дек 2009, 20:18

Re: Конструкция сварочника AC-DC

Сообщение Customs »

PAVEL писал(а):С платой чегото у нас не то получается ,большая а толку мало перемычек много из за этого надёжность падает и при пайке касеков будет ещё больше ,и ещё в центре одни кнопки а сама схема по краям да ещё и сжата вряд ли кто её осмелится делать по этому как мне кажется кнопки нужно разпологать ближе к друг другу да и ряды тоже
Сделайте две платы одну над другой. На первой кнопки и индикаторы на второй все остальное. Гемору с разводкой в таком случае будет поменьше. Сразу тоже хотел влепить все на одну плату, но корпус маленький (передняя панель), пришлось делить на части.
Аватара пользователя
Petrovich
Сообщения: 2021
Зарегистрирован: 25 авг 2008, 23:19

Re: Конструкция сварочника AC-DC

Сообщение Petrovich »

PAVEL писал(а):...Наверно не стоит развязку ставить на плату управления,
без проблемм, согласен.
PAVEL писал(а):...С платой чего-то у нас не то получается ,большая а толку мало. Перемычек много из за этого надёжность падает а при пайке касеков будет ещё больше ,и ещё в центре одни кнопки а сама схема по краям да ещё и сжата вряд ли кто её осмелится делать по этому как мне кажется кнопки нужно распологать ближе друг к другу, да и ряды тоже
Ну не знаю. Пусть общественность выскажется. По мне, так не большая. Гораздо хуже, если кнопку в перчатках не тыкнеш. 20мм самое то. Ты палец свой померь. :D
Вот, смотри, стекло 160мм в ширь, ну и что тут надо экономить?
Вложения
Q2.jpg
Аватара пользователя
kava
Сообщения: 313
Зарегистрирован: 13 фев 2010, 22:58
Откуда: Харьков

Re: Конструкция сварочника AC-DC

Сообщение kava »

Petrovich писал(а):Гораздо хуже, если кнопку в перчатках не тыкнеш. 20мм самое то. Ты палец свой померь. :D
Customs прав. Лично мне как то не очень в рабочих условиях тыкать прямиком в плату с процами. Прецеденты были потому плата блымалок, тыкалок, щелкалок и прочих крутилок отдельно и не менее 2мм, а к ней дочернии для главных мозгов, протяги ну и прочие...
... нельзя впихнуть невпихуемое, связать несвязуемое ...
Аватара пользователя
Petrovich
Сообщения: 2021
Зарегистрирован: 25 авг 2008, 23:19

Re: Конструкция сварочника AC-DC

Сообщение Petrovich »

kava писал(а):...Customs прав. Лично мне как то не очень в рабочих условиях тыкать прямиком в плату с процами...
Кустомс не прав.
А где мы тыкаем не в плату? может в мобилах? или в промышленных сварках? да везде тыкаем в проц. Ну и чё?
А разделять индикацию и кнопки от проца -это не просто ошибочно, а это маразм. Представьте только, сколько проводов и всё в пустую.
Можно питалово отделить, можно ключи всякие, но проц должен быть там где и кнопки с индикацией.
Ответить