Линейный в маём панемаеии это когда в каком то диапазоне частот передаточная характеристика не имеет провалов,завалов или ещё чего тогда это линейный скажем повторитель, но для нашего варианта скорей нужен симметричный чтоб фронт,спад волн было одинаково для этого транзисторы должны быть подобраны по параметрам мы применяем комплементарные пары структур n-p-n .p-n-p так же обратная связь по току и термостабильносьть, этим должен отвечать повторитель.Линейный сигнал по напряжению если правильно понял, зависит от самого напряжения чем питается логика и так же должен обладать перегрузочной способностьюkava писал(а): Я так понимаю, чем линейней линейный усилитель, тем он ближе к идеалу, а вот как после логики получить линейный сигнал..., разве что в момнеты смены фронтов ...
Конструируем DC-AC мост: баяны и модули
Re: Конструируем DC-AC мост: баяны и модули
Re: Конструируем DC-AC мост: баяны и модули
Линейный это точно не только “когда в каком то диапазоне частот передаточная характеристика не имеет провалов,завалов или ещё чего”. Линейных (относительно линейных) усилителей огромное множество, начиная от эмиттерного повторителя и линейного оу и аж до забора, все что умеют линейно передавать заданную функцию например постоянный ток, УПТ называются. Он нам и нужон.PAVEL писал(а):Линейный в маём панемаеии это когда в каком то диапазоне частот передаточная характеристика не имеет провалов,завалов или ещё чего тогда это линейный скажем повторитель, но для нашего варианта скорей нужен симметричный чтоб фронт,спад волн было одинаково для этого транзисторы должны быть подобраны по параметрам мы применяем комплементарные пары структур n-p-n .p-n-p так же обратная связь по току и термостабильносьть, этим должен отвечать повторитель.
Суть эмиттерного повторителя - усилить ток а напряжение - повторить минус падение на переходе. Для надежного закрытия и быстрого рассасывания заряда на затворах нам желательно иметь минус на затворах, но никак не +1,5v, потому и рассматриваю то, что называют двухтактным эмиттерным повторителем. Комплементарность транзисторов здесь совсем до фанаря . Если на входе 0, а –питания больше падения на ключе - открыт VT2 (надежно закрываем IGBT) ну а если + подали, то его и получили минус падение на VT1 который теперь открыт.
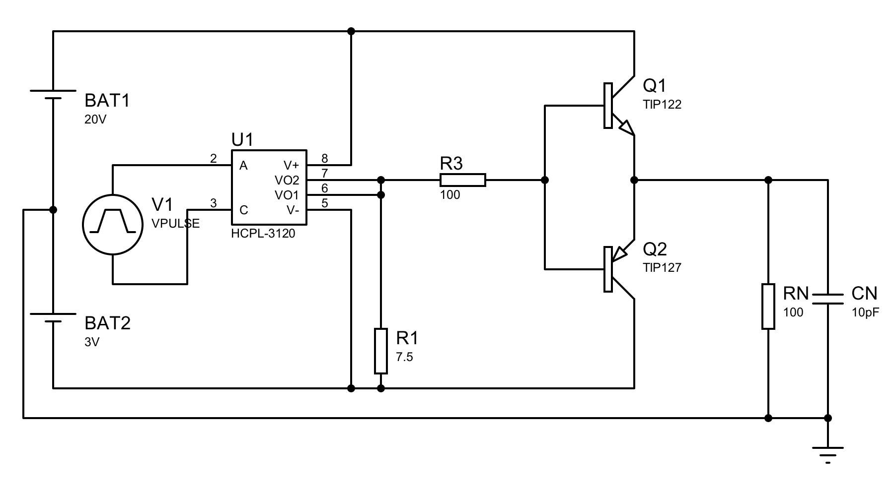
По входу HCPL никаких волн и полуволн, только логический 0 … ну и 1 проскакивают.
Обратную связь по току не вижу в упор, термостабилизировать тоже не по мне, это всего лишь мощные ключи после опторазвязки. Городить тут огород точно не к чему. Задача – мощным сигналом открыть и закрыть IJBT.
Глубоко капаешь!!! Я столько не выпью. Повтори. Ты это о чем?PAVEL писал(а):Линейный сигнал по напряжению если правильно понял, зависит от самого напряжения чем питается логика и так же должен обладать перегрузочной способностью
- Вложения
-
- 2_npn.gif (1.64 КБ) 17894 просмотра
... нельзя впихнуть невпихуемое, связать несвязуемое ...
Re: Конструируем DC-AC мост: баяны и модули
Не совсем так, или совсем не так.kava писал(а):... на затворах нам желательно иметь минус на затворах, но никак не +1,5v,...
Дело в том, что указанное напряжение насыщения такое большое только при максимальном токе. Чем меньше ток, тем оно меньше. Т.е. в нашем случае это просто резистор в затворе полевика. Пока действует фронт, т,е. заряжается затвор, Мюллер, и т.д. оно как бы большое. Затем, по завершении заряда, когда ток прекратился, напряжение насыщения равно нулю. Так что не стоит придавать такое большое значение этому параметру. Его просто надо учитывать при выборе резистора. Посимуляйте.
Re: Конструируем DC-AC мост: баяны и модули
Да наверно глубоко не стоит в кратце, повторитель сам по себе является не устойчив в определённые моменты по тому и ищу компромис подумав может разделит повторитель каскадом работающим в линейном режиме(А) это было бы хорошо но как с делать не представляю.Да и резистор разделительный пахоже надо выбирать исходя из минимально допустимого значения сопротивления нагрузки предварительного усилителя, к которому подключается выходной каскадkava писал(а): Глубоко капаешь!!! Я столько не выпью. Повтори. Ты это о чем?
Re: Конструируем DC-AC мост: баяны и модули
Павел ты что то путаешь, линейней и устойчивее, эмиттерника никого не слышал, да и работать кроме как в “A” не умеет, эт ежли его дерьмом не обвесить. Комплементарный драйвер работает в “A/B”, но если по питанию сместить в(-) то верхний (относительно нуля) в “A”PAVEL писал(а):повторитель сам по себе является не устойчив в определённые моменты по тому и ищу компромис подумав может разделит повторитель каскадом работающим в линейном режиме(А) это было бы хорошо но как с делать не представляю
Повторитоль – основа источников тока, токовых зеркал, дифенренциальных инструментальных усилителей. Что линейней. Матчасть помучай.
От TOSHIBA: “Комплементарный драйвер представляет собой эмиттерный повторитель, построенный на комплементарной (взаимодополняющей) паре транзисторов разного типа проводимости. Этот драйвер используется в различных устройствах, в том числе в конверторах постоянного тока для управления КМОП-ключами. Главная задача такого драйвера: заряжать и разряжать емкость управляющего электрода с максимальным быстродействием (при допустимых токах), чтобы минимизировать потери на переключение. Кроме того, комплементарный драйвер снимает часть нагрузки со схемы управления. Высокий коэффициент усиления по постоянному току при максимальном токе коллектора и высокая нагрузочная (пиковая) способность коллектора - это важные критерии при выборе типа транзисторов”.
Ну на кой … вперлась тебе зта байда про прецезионность в ключевом каскаде, по мне мощный токовый триггер - то, что надо линейный + и линейный 0.
Ну а ежли вздумаешь на премию, да за особливые фундаментальные исследования, в области начальной прикаладной елехтроники методом исследоваеия экстрополяции и анализа соеднеквадратичных результатов наблюдения, рассеянных на взаимоисключающих объектах, при испытании линейых токоусилительных систем с синдромом маниокльнодипрессивного психозаза, так на пиво хоть..., в рецензенты пригласи.

... нельзя впихнуть невпихуемое, связать несвязуемое ...
Re: Конструируем DC-AC мост: баяны и модули
Раньше писал эмитерный повторитель работает в режиме В т.е ключевой без смещения в цепи базы имеет недостатки один вот дреф нуля при малом входном напряжении и в стадии пакоя ,для этого и применяют смещение это уже выходит линейный режим А.Обвешивают его для того что бы выровнять режим работы по постоянному току так как этот режим не экономичный осуществляется выделения тепла потому и применяют смеси этих режимов А-Вkava писал(а):Павел ты что то путаешь, линейней и устойчивее, эмиттерника никого не слышал, да и работать кроме как в “A” не умеет, эт ежли его дерьмом не обвесить. Комплементарный драйвер работает в “A/B”, но если по питанию сместить в(-) то верхний (относительно нуля) в “A”
Триггер имеет два устойчивых состояния некоторые и три так что нам не подходят нам нужен мощный буфер драйвера кое что нарисовывается но точно не уверен .Накапал материальчик по защёлкиванию да имеет место. Добавил вложение кому интересно посмотритеНу на кой … вперлась тебе зта байда про прецезионность в ключевом каскаде, по мне мощный токовый триггер - то, что надо линейный + и линейный 0.
Re: Конструируем DC-AC мост: баяны и модули
Вот нашол материал про заряд разряд мосфетов ,по драйверам ,разводка земель думаю будет интересно почитать
- Вложения
-
MOFFET.pdf
- (699.9 КБ) 1248 скачиваний
Re: Конструируем DC-AC мост: баяны и модули
Какой режим В? откуда он взялся?, и как напряжением управлять - током, тем более микротоковые режимы меня тут вообще не трогают. А смещать можно по разному, Поизучай материалы этого саайта точнее вот это.PAVEL писал(а):Раньше писал эмитерный повторитель работает в режиме В т.е ключевой без смещения в цепи базы имеет недостатки один вот дреф нуля при малом входном напряжении и в стадии пакоя ,для этого и применяют смещение это уже выходит линейный режим А.Обвешивают его для того что бы выровнять режим работы по постоянному току так как этот режим не экономичный осуществляется выделения тепла потому и применяют смеси этих режимов А-В
Если ты вторую статейку изучил то обрати внимание на рис 9 и 10, а на счет 11 автор немного лукавит, они еще имеют склонность зпщелкиваться.kava писал(а):если по питанию сместить в(-) то верхний (относительно нуля) в “A”
Ну и примерно то о чем я...
... нельзя впихнуть невпихуемое, связать несвязуемое ...
Re: Конструируем DC-AC мост: баяны и модули
По моему до меня дошло почему у нас не сходятся формулировки. Ты пишешь об одно полярном питании, а я с самого начала о двухполярном (расщепленном).
... нельзя впихнуть невпихуемое, связать несвязуемое ...
Re: Конструируем DC-AC мост: баяны и модули
Может и так путаемся в определениях. По твоей ссылке там схемка последняя вот эту думал приспособить да опоздал в интернете стока написано и со смещением тоже дополна и у всех какие то минусы побочные выбросы типа сквозных токов .Инфа тут вот по начальному образованию http://hamlab.net/taxonomy/term/21 транзисторной схемотехникиkava писал(а):По моему до меня дошло почему у нас не сходятся формулировки. Ты пишешь об одно полярном питании, а я с самого начала о двухполярном (расщепленном).