А HCPL где брать? Чёй-та у меня нету?kava писал(а):Пожалуйста. ..

А HCPL где брать? Чёй-та у меня нету?kava писал(а):Пожалуйста. ..
У Володина вот етотPetrovich писал(а):А HCPL где брать? Чёй-та у меня нету?
У меня получается довольно компактно и учитывая написанное выше появился вопрос:CeRgEj писал(а):А конденсатор должен стоять непосредственно вблизи осциллятора. Если возможно, то второй конденсатор на модулях, хотя бы маленький.
Т.Е провода от модулей должны идти к кольцу и конденсатору, которые стоят непосредственно возле клемм,и далее на клеммы. В этом случае они будут как дроссель.
А не так- модули соединены с кольцом и конденсатором, и далее провода идут на клеммы.
Я надеюсь,уловили разницу - кольцо осциллятора и конденсатор должен быть как можно дальше от модулей и ближе к клеммам.
Разобрался я с Вашими Амперами и хомутами. Ток не более 30 мА, как и предполагалось. Далее надо бы ХЦПЛ заменить на 4N37. Тогда будет полный гуд.kava писал(а): У Володина вот етот
Я не знаю на какую лошадку Вы хомуты надевать собралтсь. Не надо показывать средниквадратичный ток за 3mS при начальной задержке 1mS (переключение всего 10uS)на источнике с током 20А, вот это явный баг. Я понимаю, что ХЦПЛ при ваших расчетах можно убрать и поставить голую 4N73, 15mA и она потянет. Только сначала посчитайте ток, чтоб за 5-7 микросов 33 пика 22 вольтами заряжать-разряжать. А HCPL или 4N37 в модельке вообще не нужна, проще V2 pulse описать, я ставил только из за задержки, ну не знаю я хде она в свечке. Но прав ты в том, что свечка хдето ток ышо нарывает, но выкинь кондеры (они идеальные) и посмотри пики. К стати посмотри напругу на полтинниках, правда транс Е65 описан. Петрович, после того как запустишь с 50мА (это почти с двойным запасом) источником отпишисьPetrovich писал(а): Разобрался я с Вашими Амперами и хомутами. Ток не более 30 мА, как и предполагалось. Далее надо бы ХЦПЛ заменить на 4N37. Тогда будет полный гуд.
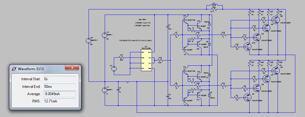
Промоделил на 50миллисек, добавил дроссель, ток не изменился. И не изменится.kava писал(а):... Петрович, после того как запустишь с 50мА (это почти с двойным запасом) источником отпишись, перед тем костюм минера надень, хорошо глаза и уши защити ....
Я про пиковый ток, ане про среднеквадратичный.Petrovich писал(а):Может мне на шкаф залезть?
Про пиковый мы не говорили, с ним всё ясно, он не влияет на потребление от БП. Вы говорили про стабилитрон на 2 Ампера. А кондёрчики-то повесьте. Так не честно.kava писал(а):Я про пиковый ток, ане про среднеквадратичный.
На потребление не влияет, а на расчет источника влияет. Стабилитроны пробивает не усредненное значение тока а пиковое. А кондёрчики-то там не нужны, истоник питания в модельке стабильный. Для расчета источника надо так.Petrovich писал(а): Про пиковый мы не говорили, с ним всё ясно, он не влияет на потребление от БП. Вы говорили про стабилитрон на 2 Ампера. А кондёрчики-то повесьте. Так не честно.