БП сварочного инвертора.
- hantmaster
- Сообщения: 459
- Зарегистрирован: 01 апр 2013, 14:48
- Откуда: Украина
Re: БП сварочного инвертора.
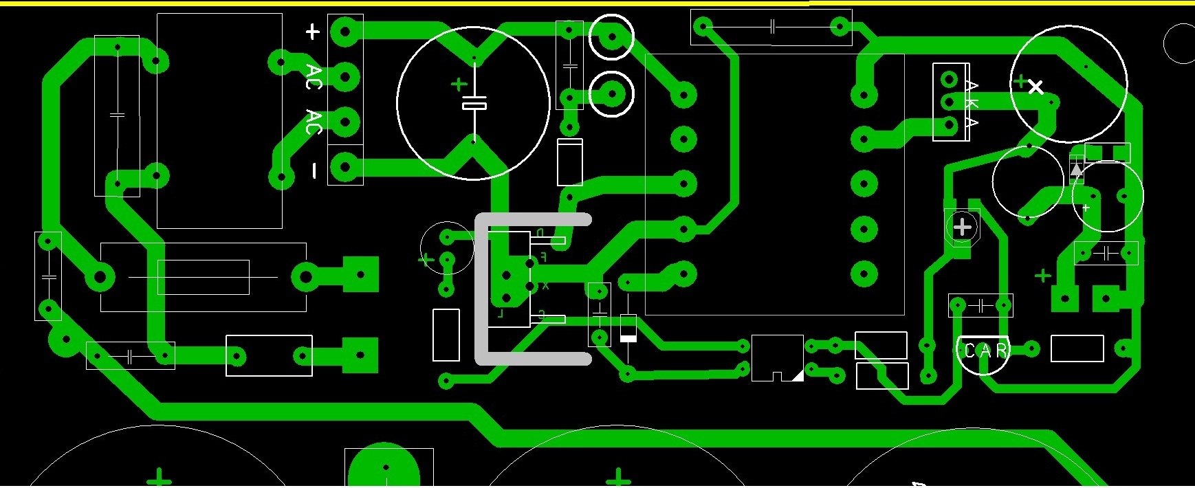
сделал разводку завтра буду плату делать
в понедельник думаю трансформатор сделать, В бп санек входной дросель не обязательно?
в понедельник думаю трансформатор сделать, В бп санек входной дросель не обязательно?
- Вложения
-
- BP-TOP-250.rar
- (7.25 КБ) 1243 скачивания
На третий день Господь создал винтовку Ремингтон 700, чтобы люди могли стрелять динозавров и гомосексуалистов
-
Evgeniy-free
- Сообщения: 392
- Зарегистрирован: 02 дек 2012, 07:30
- Откуда: Сибирь
Re: БП сварочного инвертора.
не торопись с платой, эта плата не годится, проводники длинные ТОР далеко от транса, оптрон вообще в... Посмотри разводку платы в даташите и придерживайся общих правил!!! Дросель не нужен.hantmaster писал(а):сделал разводку завтра буду плату делать
в понедельник думаю трансформатор сделать, В бп санек входной дросель не обязательно?
- hantmaster
- Сообщения: 459
- Зарегистрирован: 01 апр 2013, 14:48
- Откуда: Украина
Re: БП сварочного инвертора.
Я в том даташите на тор250 ничерта не понимаю, до 1 ночи парилсо и не так 
На третий день Господь создал винтовку Ремингтон 700, чтобы люди могли стрелять динозавров и гомосексуалистов
Re: БП сварочного инвертора.
Даташит на ТОР 242-250, рекомендуемые разводки для разных корпусов от производителя на стр 31-32.hantmaster писал(а):Я в том даташите на тор250 ничерта не понимаю, до 1 ночи парилсо и не так
Для примера два моих БП, оба рабочие.
Re: БП сварочного инвертора.
Абсолютли согласен. Это наверно авторазводка,Evgeniy-free писал(а):...не торопись с платой, эта плата не годится, проводники длинные ТОР далеко от транса, оптрон вообще в....
-
Evgeniy-free
- Сообщения: 392
- Зарегистрирован: 02 дек 2012, 07:30
- Откуда: Сибирь
Re: БП сварочного инвертора.
Komrad откуда у вас питание на модули? Ещё один блок питания, более мощный есть?Komrad писал(а): Даташит на ТОР 242-250, рекомендуемые разводки для разных корпусов от производителя на стр 31-32.
Для примера два моих БП, оба рабочие.
Думаю, совместить бп на ТОР224 (питание проца, тгр и будущего баяна) и какой-нибудь мощный полумост на 350-400 Вт (протяжка 150вт и подогрев СО2 150вт) на IRF840 или IRFP460. Как лучше распределить обмотки питания, тор выдержит баян..???
- hantmaster
- Сообщения: 459
- Зарегистрирован: 01 апр 2013, 14:48
- Откуда: Украина
Re: БП сварочного инвертора.
Вы еще и линейных стабилизаторов туда повпаивали... Да диптрейсер мощаа!!! вчера первый раз в нем рисовал то кстате не автотрасировка то я сам не знал как авто делать седня уже немножко надрюкался седня автотрасировка , а так пойдет перестановочку сделал и автотрассировку ???
- Вложения
-
- BP-TOP-250_11.rar
- (7.18 КБ) 1129 скачиваний
На третий день Господь создал винтовку Ремингтон 700, чтобы люди могли стрелять динозавров и гомосексуалистов
Re: БП сварочного инвертора.
Замахался я слушать икание ТОРа при попытке запустить движок. Протяжку и драйвера баянов запитал отдельным БП на 2153, IRF840, стописят ватт без фокусов, с него и больше можно снять. В принципе и зарядное на нем можна соорудить, если кому нада ( переделанна печатка Oleg1ma)Evgeniy-free писал(а):Komrad откуда у вас питание на модули? Ещё один блок питания, более мощный есть?
Думаю, совместить бп на ТОР224 (питание проца, тгр и будущего баяна) и какой-нибудь мощный полумост на 350-400 Вт (протяжка 150вт и подогрев СО2 150вт) на IRF840 или IRFP460.
Без них одинаковых напряжений не получалось.hantmaster писал(а):Вы еще и линейных стабилизаторов туда повпаивали..
Re: БП сварочного инвертора.
Может поискать готовый ,по цене тоже самое зато время скока появится для других более важных делhantmaster писал(а):Я в том даташите на тор250 ничерта не понимаю, до 1 ночи парилсо и не так