Сварочник Петровича

Гость

Re: Сварочник Петровича

Сообщение Гость »

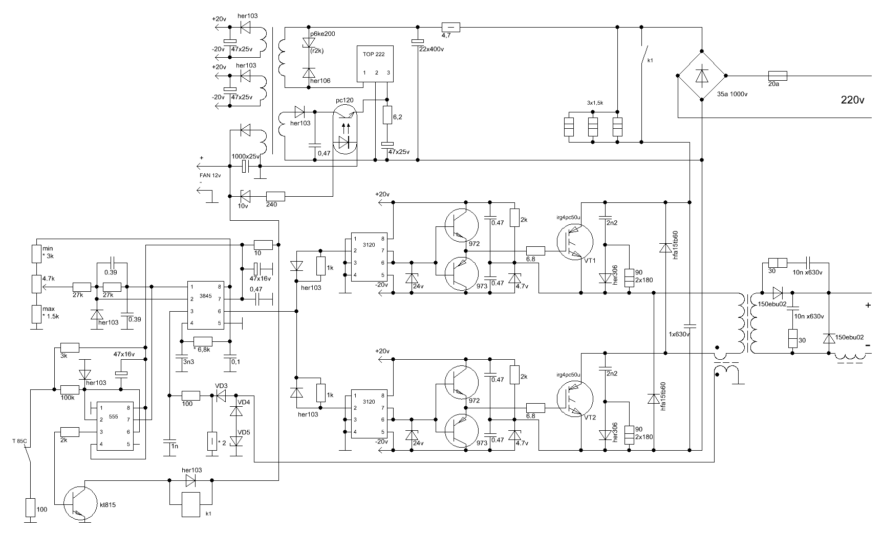
Повторяю, конструкция не моя. Скачал её в свободном распостраненни в Инете.
Автор Юрий Лисов. Фийл в Word_е всё расставит на свои места. Куда и как сбросить?
Хорошо бы если Петрович или кто другой Lay сделал... :roll:
Переименовывайте rar В doc
Вложения
.rar
(48 КБ) 3276 скачиваний
Гость

Re: Сварочник Петровича

Сообщение Гость »

Питание бутстрепным способом
На эти грабли я уже наступал. Эта схема работает но не в сильноточных агрегатах типа сварочников. IR2112 драйвер полумоста. В инете выложены схемы для сварочников когда используют ее драйверы но питают их от специального изолированного источника. Как я понял за счет выбросов на идуктивностях проводов и их сопротивлении бустрепные кондеры не заряжаются до нужного напряжения и силовые транзисторы бахают. А так, когда токи в милиамперах, все прекрасно работает.
Аватара пользователя
Petrovich
Сообщения: 2021
Зарегистрирован: 25 авг 2008, 23:19

Re: Сварочник Петровича

Сообщение Petrovich »

BM3000 писал(а): Эта схема работает но не в сильноточных агрегатах типа сварочников....Как я понял за счет выбросов на идуктивностях проводов и их сопротивлении бустрепные кондеры не заряжаются до нужного напряжения и силовые транзисторы бахают....
У меня нет свободных денег и желания проверять схемы без поциклового ограничения тока коллектора.
Я просматривал материалы фирмы "Интернейшнл Ректифаиер" (по диадонали). Я не нашёл там рекомендаций по однополярному питанию драйверов затвора IGBT транзисторов при работе на больших токах. Может что-то просмотрел и было это два года назад.
Может в будущем и будет всё так просто, но не сегодня.
Что б ни кого ни обижать попробую обьяснить по понятнее. На простом примере. Я разрабатываю промышленную автоматику. Управлять приходится мегаваттами.
Можно просто понавешать релюх на соответствующие разряды процессора и написать программу, и оно будет работать. Включаться поочерёдно в зависимости от поступающих сигналов датчиков. Так и делают простые радиолюбительские схемы.
А вот как делают профессионалы.
Прежде чем включить релюху, проверяется работает-ли в данную микросекунду аварийная сигнализация, затем проверяется не является-ли включение реле результатом пробоя транзистора ключа, затем проверка, не сгорел-ли процессор, совпала-ли контрольная сумма в теле программы и цел-ли у него выходной ключ и лиш затем эта команда принимается к исполнению. Попробуйте уловить разницу. Но именно такая разница в подходах отличает профессионала от любителя, именно поэтому я до сих пор не сижу в тюрьме. Здесь на этом форуме мы все любители, но есть же предел.
Это я о том, что питание затвора IGBT должно быть двухполярным если мы комутируем токи 30-50 ампер. Ну разве большая проблема намотать в БП 6+3 витков? Прошу высказываться.
Гость

Re: Сварочник Петровича

Сообщение Гость »

Ставить опторазвязку, городить блок питания? Может быть. А можно трансик тесяток резюков и полевичок то-251. Работает проверено. Мы же не ракету строим. Профессиональные сварочники на модулях сделаны, давайте мы тоже народный сварочник на модулях забубеним.
Может сигнал от шим контроллера использовать для организации питания оптодрайвера?
Аватара пользователя
Petrovich
Сообщения: 2021
Зарегистрирован: 25 авг 2008, 23:19

Re: Сварочник Петровича

Сообщение Petrovich »

BM3000 писал(а):Ставить опторазвязку, городить блок питания? Может быть. А можно трансик тесяток резюков и полевичок то-251. Работает проверено. Мы же не ракету строим. Профессиональные сварочники на модулях сделаны, давайте мы тоже народный сварочник на модулях забубеним.
Может сигнал от шим контроллера использовать для организации питания оптодрайвера?
Ну про этот ТО-251 с резюками я ни чего плохого не говорил. Этот драйвер я не делал, но он у многих работает. Просто оптодрайвер спецом разработали и мне бы не хотелось идти назад. Хотя то, что Вы предлогаете пока перешибить трудно, да и не стоит. Просто он настраивается геморойно и с первого брыка может не пойти, там много факторов. Вы это имели ввиду?
draiver.jpg
Ну там ещё вариант с полевиком был.
Гость

Re: Сварочник Петровича

Сообщение Гость »

Да именно. Там трансик связи нагружен на малое сопротивление никаких непредсказуемых выбросов нет. А с первого брыка скорее и оптодрайверы не пойдут обязательно какая нибудь ошибочка влезет. Единственное что для питания схемки с трансформатором совсем уж слабенький блок питания не пойдет.
Гость

Re: Сварочник Петровича

Сообщение Гость »

В голову пришла мысль а что если всетаки применить бустрепный способ но напряжение на бустрепных кондерах сделать раза в два, три больше напряжения необходимого для надежного открытия транзисторов. А потом стабилизировать какой нибудь мелкосхемкой. 7815 или чем нибудь другим. Это было бы надежней.

http://Avpopov2008.narod.ru/
Аватара пользователя
Petrovich
Сообщения: 2021
Зарегистрирован: 25 авг 2008, 23:19

Re: Сварочник Петровича

Сообщение Petrovich »

BM3000 писал(а):В голову пришла мысль а что если всетаки применить бустрепный способ но напряжение на бустрепных кондерах сделать раза в два, три больше напряжения необходимого для надежного открытия транзисторов. А потом стабилизировать какой нибудь мелкосхемкой. 7815 или чем нибудь другим. Это было бы надежней.
http://Avpopov2008.narod.ru/
Значится так, смотрим Шит. Предельное допустимое напряжение на затворе -+20 вольт.
Заряд затвора (макс) Qg для IRG4PC50U 270наноКулонов.
Берём калькулятор и умножаем заряд затвора на максимальную частоту переключения 50 килограмм. Получаем максимальный ток при переключении драйвера, а точнее при включении 270*10^-9*50*10^3=13,5 миллиампер.
Ребяты по разным форумам рекомендуют от 50 до 100 миллиампер.
Вот кому не лень соберите эту схему-му и проверьте, даст-ли она этот ток. :?:
Надо придумать какую-то эквивалентную схему и нагрузиться на резистор. Если кто проверит, поделитесь плиззз.
Гость

Re: Сварочник Петровича

Сообщение Гость »

Зачем выдумывать велосипед?? Всё уже и так обсосано в этой топологии и есть масса готовых решений. Смотрите братские форумы...
Тут главное LAY нарисовать
Вложения
120.GIF
TECNICA_150_152_170_168.jpg
Аватара пользователя
Petrovich
Сообщения: 2021
Зарегистрирован: 25 авг 2008, 23:19

Re: Сварочник Петровича

Сообщение Petrovich »

Юрий_SH писал(а):Зачем выдумывать велосипед?? Всё уже и так обсосано в этой топологии и есть масса готовых решений. Смотрите братские форумы...
Ну вот это уже более зрелые схемки. В первой 972 и 973 явно перебор, а так ничего.
А что тут Lay-ить? Те же яйца, только в профиль.
Ответить