Re: Сварка AC-DC-TIG/MIG-MAG в среде защитных газов (AtMega 8)

Аватара пользователя
Komrad
Сообщения: 2713
Зарегистрирован: 27 авг 2011, 21:07

Re: Сварка AC-DC-TIG/MIG-MAG в среде защитных газов.

Сообщение Komrad »

Там действительно где-то по 1кОм резюки должны быть, на каждую оптопару по одному. А 20 Ом стоит в случае ТГР, в затворе полевика раскачки.
Аватара пользователя
виктор76
Сообщения: 189
Зарегистрирован: 11 июн 2013, 00:17
Откуда: Крым ,Саки

Re: Сварка AC-DC-TIG/MIG-MAG в среде защитных газов.

Сообщение виктор76 »

Komrad писал(а):Там действительно где-то по 1кОм резюки должны быть, на каждую оптопару по одному. А 20 Ом стоит в случае ТГР, в затворе полевика раскачки.
прошу прощения ввел в заблуждение ,в силовой части истоят резюки по 1к паралельно емму диод, а в управление 20Ом,
Вложения
на выходеUC безсетевого питания
на выходеUC безсетевого питания
на коллекторе
на коллекторе
на емиторе
на емиторе
Аватара пользователя
Komrad
Сообщения: 2713
Зарегистрирован: 27 авг 2011, 21:07

Re: Сварка AC-DC-TIG/MIG-MAG в среде защитных газов.

Сообщение Komrad »

Вопрос. Осцилка подписанная " на коллекторе ", снята с нижнего по схеме ключа, "земляной" щуп на "-300", сигнальный щуп на коллекторе нижнего ключа?
Еще дайте осцилку не с выхода УСки, а прям с затвора ключа без сетевого питания.
Аватара пользователя
виктор76
Сообщения: 189
Зарегистрирован: 11 июн 2013, 00:17
Откуда: Крым ,Саки

Re: Сварка AC-DC-TIG/MIG-MAG в среде защитных газов.

Сообщение виктор76 »

те осцилки относительно общего управы
Вложения
на эмиторе общ-300
на эмиторе общ-300
на коллекторе общ -300
на коллекторе общ -300
на затворе без сетевого
на затворе без сетевого
Аватара пользователя
Komrad
Сообщения: 2713
Зарегистрирован: 27 авг 2011, 21:07

Re: Сварка AC-DC-TIG/MIG-MAG в среде защитных газов.

Сообщение Komrad »

Мое мнение таково. Если на осцилках ключи были запитаны от низковольтного источника, то при подаче полного питания скол размагничивания "подтянется" вверх и это можно будет считать нормальным. Если запитано полным питанием- думаю скол затянут.Это не обязательно транс, возможно детали в снабберах отличаются номиналами от схемы.
Также, на мой взгляд, служебный БП дает не качественное питание, судя по размытым горизонтальным полкам на осцилках с затворов. Вообще оптика требовательна к питанию.
Нужно проверить отсутствие просадки этого самого питания в моменты переключения ключей. Возможно причина вылета ключей и кроется в просадке по питанию
Аватара пользователя
Komrad
Сообщения: 2713
Зарегистрирован: 27 авг 2011, 21:07

Re: Сварка AC-DC-TIG/MIG-MAG в среде защитных газов.

Сообщение Komrad »

Кстати, а кто у нас дроссель?
Аватара пользователя
виктор76
Сообщения: 189
Зарегистрирован: 11 июн 2013, 00:17
Откуда: Крым ,Саки

Re: Сварка AC-DC-TIG/MIG-MAG в среде защитных газов.

Сообщение виктор76 »

Komrad писал(а):, возможно детали в снабберах отличаются номиналами от схемы.
в снабберах все как по схеме точнее по печатке схему я так ине нашол,да и блок питания вроде все как по схеме,надопроверить на нагруке
Аватара пользователя
виктор76
Сообщения: 189
Зарегистрирован: 11 июн 2013, 00:17
Откуда: Крым ,Саки

Re: Сварка AC-DC-TIG/MIG-MAG в среде защитных газов.

Сообщение виктор76 »

Komrad писал(а):Кстати, а кто у нас дроссель?
два ферита отстрочника TV сложеных спиной и намотаны шинкой 9на2 мм витков15 дуга не свистит, а шипит
Аватара пользователя
Petrovich
Сообщения: 2021
Зарегистрирован: 25 авг 2008, 23:19

Re: Сварка AC-DC-TIG/MIG-MAG в среде защитных газов.

Сообщение Petrovich »

виктор76 писал(а):...в снабберах все как по схеме точнее по печатке схему я так и не нашёл, да и блок питания вроде все как по схеме, надо проверить на нагрукзе
Это рас. А посмотреть бы схему включения оптронофф....диоды какие-то... :roll:
Аватара пользователя
виктор76
Сообщения: 189
Зарегистрирован: 11 июн 2013, 00:17
Откуда: Крым ,Саки

Re: Сварка AC-DC-TIG/MIG-MAG в среде защитных газов.

Сообщение виктор76 »

Petrovich писал(а):Это рас. А посмотреть бы схему включения оптронофф....диоды какие-то... :roll:
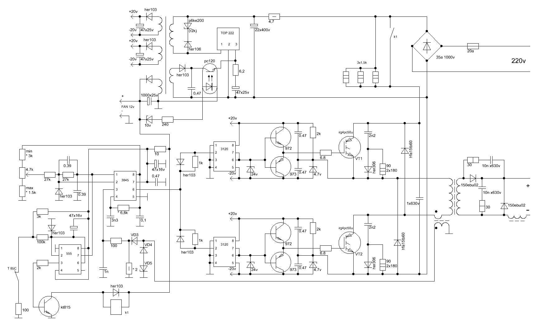
не понял вопроса схему на ту печатку я так и не нашол ,входноые диоды HER208 на оптрона,ну немногопохожая схема вот
Вложения
%D0%BD%D0%B0%20HCPL3120.gif
Ответить