"Главная кнопка" сварочного аппарата

Аватара пользователя
Komrad
Сообщения: 2713
Зарегистрирован: 27 авг 2011, 21:07

Re: "Главная кнопка" сварочного аппарата

Сообщение Komrad »

У меня не спецразъем, простой микрофонный, четырех контактный. Разъем "папа" прикручен на передней панели без какой-либо изоляции. А разъем "мама" имеет один нюанс - если наружный корпус закрепить штатно махоньким винтиком, тогда осциллятор влияет на управу. Если винтик не устанавливать-все отлично. Вот еще раз выложу ссылку, где демонстрирую работу осциллятора и устойчивость уравы видео. Если просто на место винта поместить кусочек проволоки глюков тоже нет. Склоняюсь к мысли, что из-за малого размера разъема закрученный винт может устраивать пробой. Разъем все-же микрофонный. Второй такой-же купленный разъем ведет себя точно так-же. Отмечу, что обе мои горелки комплектовались совершенно разными разъемами: у Линкольн громоздкий, между штырями расстояние миллиметров 6-7, у француза водянки вообще два одинарных штыревых разъема, хоть в розетку "Радио" запихивай.
На "папе" с внутренней стороны корпуса висит кондер 2н2 3кВ, остальное по схеме Сэма на плате в 2-х см от разъема. Корпус аппарата не заземлен, ни один из проводов кнопки с корпусом контакта не имеет. На корпусе только средняя точка кондеров сетевого фильтра входного выпрямителя. Пока у меня с этим проблем не было.
Вложения
разъем папа.jpg
разъем папа.jpg (13.7 КБ) 24747 просмотров
разъем мама.jpg
разъем мама.jpg (12.55 КБ) 24747 просмотров
Аватара пользователя
Petrovich
Сообщения: 2021
Зарегистрирован: 25 авг 2008, 23:19

Re: "Главная кнопка" сварочного аппарата

Сообщение Petrovich »

Komrad писал(а):У меня не спецразъем, простой микрофонный, четырех контактный. ....
У меня точ такой же разьём, но 2-х контактный. Корпус у меня заземлён. Так же заземлён радиатор модулей. Радиатор ЕБУ заземлён через резистор 100 кОм (около непомню точно). Осциллятор (моя схема) работает на транс 15 витьков, поэтому всё серьёзней. :shock:
Через ёмкость "силовой-" - "провода кнопки" искра шибла на корпус. Тогда я один провод кнопки соединил с корпусом. Стало хорошо, но теперь появилась ёмкость между минусом питалова на плате -15 и корпусом и стало рестартовать процы. Тогда я и их соединил. И заработало как в сказке. Теперь все поверхности эквипотенциальны.
Схема кнопки у меня своя, на подобие ПВН. Но принцип несколько другой, ближе к тому, что я нарисовал вначале. Позже выложу.
Sinner
Сообщения: 168
Зарегистрирован: 18 фев 2013, 21:30

Re: "Главная кнопка" сварочного аппарата

Сообщение Sinner »

Petrovich писал(а): А как Вы боритесь с пробоем внутри разьёма главной кнопки?
Никак. У меня такой же, на два пина. Заземлен только корпус аппарата и средние точки сетевых фильтров как у Комрада. Морда аппарата у меня из диэлектрика, ничего не прошивает. Паралельно разьему стоит только разрядник на 0,1мм. Сапресор и конденсатор пришлось выкинуть, так как у меня трансформаторная развязка.
Раньше прошивало разьем на протяжном механизме через силовой плюс: там растояние через плюсовой вывод намного меньше чем растояние между пинами в разьеме главной кнопки для ТИГа.
Вложения
разьем протяжки
разьем протяжки
разьем.jpg (6.4 КБ) 24729 просмотров
Sinner
Сообщения: 168
Зарегистрирован: 18 фев 2013, 21:30

Re: "Главная кнопка" сварочного аппарата

Сообщение Sinner »

Не раз приходилось включать аппарат в розетку без заземления - никакой разницы в работе аппарата не обнаружено, только корпус щипает фазой. Как считаете, отвязать корпус аппарата от земли?
Аватара пользователя
Petrovich
Сообщения: 2021
Зарегистрирован: 25 авг 2008, 23:19

Re: "Главная кнопка" сварочного аппарата

Сообщение Petrovich »

Sinner писал(а):Не раз приходилось включать аппарат в розетку без заземления - никакой разницы в работе аппарата не обнаружено, только корпус щипает фазой. Как считаете, отвязать корпус аппарата от земли?
Тут два подхода, СЭМовский-всё отвязать, и мой - всё связать. Мне больше нравится мой.
Морда аппарата из диэлектрика, поэтому нет ёмкости между платой управы и передней панелью. И куда же разьём будет шить? Я ставил экскримент, оттягиваю управу на 20 мм, креплю её на изолированные дистанцеры и всё работает.
Аватара пользователя
Petrovich
Сообщения: 2021
Зарегистрирован: 25 авг 2008, 23:19

Re: "Главная кнопка" сварочного аппарата

Сообщение Petrovich »

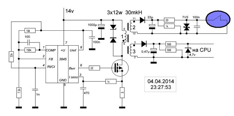
Вот мой вариант ГлавКнопки. Суть такова, в принципе это классический ИБП. Но нет обратной связи по напряжению. И вообще никакой нет. Кнопку мы не читаем, а наоборот, мы её "питаем". Пока она не нажата идут широкие импульсы. Как только мы её замыкаем, индуктивность транса резко падает, транзистор работает на КЗ, компаратор укорачивает импульсы до неприличия, что даёт нам на измерительной обмотке ноль, который включает ЦПУ. Обмотки намотаны на синем кольце Эпкось с большой пронициальностью, разнесены на противоположные стороны, ёмкость между ними я намерил <5 пик.
Вложения
Кнопка_2.JPG
Аватара пользователя
PAVEL
Сообщения: 1218
Зарегистрирован: 10 дек 2011, 18:37
Откуда: Россия

Re: "Главная кнопка" сварочного аппарата

Сообщение PAVEL »

По такому принципу работоет большинство зарядных-переносных устройств.Продавцы пудрят мосги,мол всё автоматически отключается :)
А не проше закатать два светодиод и фотодиод в трубочку и заклеить,тоже оптика получается .
mehanik
Сообщения: 157
Зарегистрирован: 12 сен 2012, 21:22

Re: "Главная кнопка" сварочного аппарата

Сообщение mehanik »

PAVEL писал(а):А не проше закатать два светодиод и фотодиод в трубочку и заклеить,тоже оптика получается .
И сторону светодиода питать от литиевого елемента на 3.7В, например от раскуроченной батареи ноутбука. Заряда на месяц работы будет достаточно. 10ма=0.01А*8 часов смена*25 рабочих дней = 2А/ч . И это не учитывая коэффициента использования.
Аватара пользователя
Petrovich
Сообщения: 2021
Зарегистрирован: 25 авг 2008, 23:19

Re: "Главная кнопка" сварочного аппарата

Сообщение Petrovich »

PAVEL писал(а):...А не проше закатать два светодиод и фотодиод в трубочку и заклеить,тоже оптика получается .
Проще, и этот вариант рассматривался, но как-то с батарейкой геморно.
mehanik писал(а):...И сторону светодиода питать от литиевого елемента на 3.7В, например от раскуроченной батареи ноутбука. Заряда на месяц работы будет достаточно. ....
Хоть месяц, хоть год, Вы сам знаешь, батарейка кончится всё-равно посередине работы :P
Аватара пользователя
PAVEL
Сообщения: 1218
Зарегистрирован: 10 дек 2011, 18:37
Откуда: Россия

Re: "Главная кнопка" сварочного аппарата

Сообщение PAVEL »

Можно и батарейки прикрутить,или тот же разнесённый источник питания.Хоть и батарейка и чего такого,зато можно перекурить.Кагда на авто батарейка сядет тут приходится возить второй брелок и нечего привыкли как тут и было.
Ответить