Схема очень даже ништяк, как вариант. Вставлю и её. Мне понравилась, обязательно отмакечу.pwn писал(а):... Можете также колхозить свой примтитв на релюхах либо на 817 оптроне, запитывая его через 7805 стабилизатор от НЧ 50Гц трансика мотивируя это простотой и надежностью ...
Апгрэд Блока управления универсального сварочника ( AT90PWM3B)
Re: апгрэд БУ
Re: апгрэд БУ
Kava! Komrad!
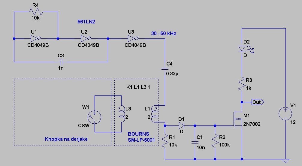
Блок питания для оптики делаю так как в схеме. Надеюсь не накосячил.
Блок питания для оптики делаю так как в схеме. Надеюсь не накосячил.
- Вложения
-
- драйвера.rar
- (5.35 КБ) 486 скачиваний
Re: апгрэд БУ
Фу блин, ну и срач, Шызик раскодировался таки.
А клялся, что все мол, ниграма на тут. Видать савсем скушна ему одному на батьковщине
Ну да фиг с этим срачем, выветреется , затеряется в недрах темы.
Или Петрович почистит, то что посчитает нужным.
А клялся, что все мол, ниграма на тут. Видать савсем скушна ему одному на батьковщине
Ну да фиг с этим срачем, выветреется , затеряется в недрах темы.
Или Петрович почистит, то что посчитает нужным.
I'll be back
Re: апгрэд БУ
Петрович, нет смысла макетировать развязку Шызика. Мысля оригинальная, этого не отнять.
Чесна говоря такого нигде не видел. Работать должна, если не накосячить явно.
Вот как будет работать - нада попробовать в реальной обстановке.
Нанасекундные килавольты с кнопки запросто могут проскочить по межвитковым и межобмоточным емкостям .
Зависит от того самого трансика.
Я не буду пробовать, не из вредности. У меня нет такого трансика, хде взять шота похожее - тож не знаю.
Так что лучше попросить попробовать дайсхемудаев,
хто собрал хоть какой процессорный аргонник, даже если имеется тильки ДИ-СИ и похожий трансик.
Чесна говоря такого нигде не видел. Работать должна, если не накосячить явно.
Вот как будет работать - нада попробовать в реальной обстановке.
Нанасекундные килавольты с кнопки запросто могут проскочить по межвитковым и межобмоточным емкостям .
Зависит от того самого трансика.
Я не буду пробовать, не из вредности. У меня нет такого трансика, хде взять шота похожее - тож не знаю.
Так что лучше попросить попробовать дайсхемудаев,
хто собрал хоть какой процессорный аргонник, даже если имеется тильки ДИ-СИ и похожий трансик.
I'll be back
Re: апгрэд БУ
Вот и у меня двойственное ощущение. С одной стороны красиво, а с другой всё же трансик. Иголок будет не меряно. Помницца и у меня и ещё у кого-то через релюхи только так шло.sam_soft писал(а):Петрович, нет смысла макетировать развязку Шызика. Мысля оригинальная, этого не отнять.
....
Re: апгрэд БУ
Насчот схемудаев , о которых так печется Шызик и схемунаев.
Я б не делал тута акцентов. Кажны занимается своим делом. А если хош с кем поделится чем то ну дык нехрен пиздець патом. Про закрытые темы на Шызе уже слыхали. Как про того неуловимого Джона, неуловимы потому что нахрен никому не нужен.
Дык вот. Сэм может расказывать сказки по вечерам, как класно варит аппаратик люмень.
А потом придет Змей, которы 15 лет варит радиаторы как робот на конвееере, есть видео на чимёкере и мнение тех китов о его работе тож можно почитать. Дык вот Змей попробует и скажет пашол ты на хуй с твоей варилкой. Мой ЕСАБ на работе ни чета тваему. Засунь его его лучше в задницу. Сказочники на Электрике могут разводить посты на полстраницы, как капельки далжны стекать на МАГе. Но лично мне куда важнее мнение Комрада, которы 15 лет варит МАГом каждый день. Дык хто каму полезнее - схемунай схемудаю или или наоборот есчо вапрос.
Я б не делал тута акцентов. Кажны занимается своим делом. А если хош с кем поделится чем то ну дык нехрен пиздець патом. Про закрытые темы на Шызе уже слыхали. Как про того неуловимого Джона, неуловимы потому что нахрен никому не нужен.
Дык вот. Сэм может расказывать сказки по вечерам, как класно варит аппаратик люмень.
А потом придет Змей, которы 15 лет варит радиаторы как робот на конвееере, есть видео на чимёкере и мнение тех китов о его работе тож можно почитать. Дык вот Змей попробует и скажет пашол ты на хуй с твоей варилкой. Мой ЕСАБ на работе ни чета тваему. Засунь его его лучше в задницу. Сказочники на Электрике могут разводить посты на полстраницы, как капельки далжны стекать на МАГе. Но лично мне куда важнее мнение Комрада, которы 15 лет варит МАГом каждый день. Дык хто каму полезнее - схемунай схемудаю или или наоборот есчо вапрос.
Последний раз редактировалось sam_soft 22 дек 2012, 20:31, всего редактировалось 1 раз.
I'll be back
Re: апгрэд БУ
Платан, чипа-дипа и прочие барыги. Как овна. Либо нарыть где нить старый мопед для коммутируемых линий, ну те самый кому 57к скорость потолок была и пустить его на органыsam_soft писал(а):У меня нет такого трансика, хде взять шота похожее - тож не знаю.
Re: апгрэд БУ
Шо касаемо той развязки шо я нарисовал, то ничо арыгинального, в мануале ЕСАБа на плазму
Мануал тот есть, могу скинуть куда если кому интересно, там полные схемы. Правда он великоват, 15 мег штоли. Если до когото не дошло почему так сделал чуть подробнее.
Пробвал тупо лупя разрядами на дитальку. Та ЕСАБ плазма - не цифровик.
Там пофиг многое. Даже то, что дроссель подавления синфазки может толком не работать,
От телека - ваще полный ацтой по причине что выше.
Намотал свой на феррите - виточки разложил аккуратнее.
Получше, хоть и витков в разы менее , но через пару залпов сё равно зависон проца.
Выкинул все нахрен и поставил сапрессор минимального возможного волтажа. Энергетика осцилятора
плёвая, сапрессор удушит все что выше его вольтажа без проблем.
Потому и пришлось прилепить соотв питатель и убрал кнопку с разрыва переменки как у ЕСАБа.
кому
Остаточная ботва запросто может в первичку трансформироваться.
Корпусные емкости думаю можно не ставить. На тиге попроще, там 15 килавольт нафиг не нада.
5-7 вполне.
Поставить батарейки, как советывал Слава, не догадался, но думаю каждый поход
зимой в гараж потребует нового комплекта батареек.
Канешна капейки, нивапрос, но забудеш взять новы камплект - станет машынка.
Кусочки по сабжу ЕСАБа ща вырежу, если интересно.
Мануал тот есть, могу скинуть куда если кому интересно, там полные схемы. Правда он великоват, 15 мег штоли. Если до когото не дошло почему так сделал чуть подробнее.
Пробвал тупо лупя разрядами на дитальку. Та ЕСАБ плазма - не цифровик.
Там пофиг многое. Даже то, что дроссель подавления синфазки может толком не работать,
От телека - ваще полный ацтой по причине что выше.
Намотал свой на феррите - виточки разложил аккуратнее.
Получше, хоть и витков в разы менее , но через пару залпов сё равно зависон проца.
Выкинул все нахрен и поставил сапрессор минимального возможного волтажа. Энергетика осцилятора
плёвая, сапрессор удушит все что выше его вольтажа без проблем.
Потому и пришлось прилепить соотв питатель и убрал кнопку с разрыва переменки как у ЕСАБа.
кому
Остаточная ботва запросто может в первичку трансформироваться.
Корпусные емкости думаю можно не ставить. На тиге попроще, там 15 килавольт нафиг не нада.
5-7 вполне.
Поставить батарейки, как советывал Слава, не догадался, но думаю каждый поход
зимой в гараж потребует нового комплекта батареек.
Канешна капейки, нивапрос, но забудеш взять новы камплект - станет машынка.
Кусочки по сабжу ЕСАБа ща вырежу, если интересно.
I'll be back
Re: апгрэд БУ
По проходной емкости этот транс не хуже оптрона. Боитесь иголок? Поставьте точ такой же дроссель как у Сэма на папирусе после оптрона и иголки останутся в нем. Веть не зря же после оптрона он стоит, значит пролазят как то? Или так трудно о сем догадаться? По изоляции же мой транс хоть и 2кв по шииту, на деле не берут его и 10. Выше не пробовал, бо не откуда взять а колхозить 25кв на умножителе и ТВС и прошить таки его наконец мне влом. Вот исходя из этого и думайте, хорошо оно или плохоPetrovich писал(а):а с другой всё же трансик. Иголок будет не меряно. Помницца и у меня и ещё у кого-то через релюхи только так шло.