А у Вас какой,от Петровича?with писал(а):...
Вариант Петровича на БТИЗ самый удачный, из всех доступных конструкторских решений
Апгрэд Блока управления универсального сварочника ( AT90PWM3B)
Re: Апгрэд Блока управления универсального сварочника
Re: Апгрэд Блока управления универсального сварочника
Да, от разрядников балда болитPAVEL писал(а): А у Вас какой,от Петровича?
К тому же .. осциллятор получается полностью управляемым .. можно постреливать в строго желаемой полярности ТИГа ..или любое другое событие, если к процу прикрутить...
Сеять - разумное, доброе, вечное.
Re: Апгрэд Блока управления универсального сварочника
По моему, разряд происходит на одной полярности или Вы что то изменили?with писал(а):...
К тому же ... можно постреливать в строго желаемой полярности ТИГа ..или любое другое событие, если к процу прикрутить...
Re: Апгрэд Блока управления универсального сварочника
Концы обмотки перекинул и ага...PAVEL писал(а):...По моему, разряд происходит на одной полярности или Вы что то изменили?
Re: Апгрэд Блока управления универсального сварочника
Петрович! надо двыхтактный сделать, тогда не придётся перекидывать.Petrovich писал(а): Концы обмотки перекинул и ага...
Re: Апгрэд Блока управления универсального сварочника
Посмотрим. Чуть позже напишу.PAVEL писал(а):[... надо двыхтактный сделать, тогда не придётся перекидывать.
Re: Апгрэд Блока управления универсального сварочника
Отлично поджигает на однотактном осциллятореPAVEL писал(а): Петрович! надо двыхтактный сделать, тогда не придётся перекидывать.
Сеять - разумное, доброе, вечное.
Re: Апгрэд Блока управления универсального сварочника
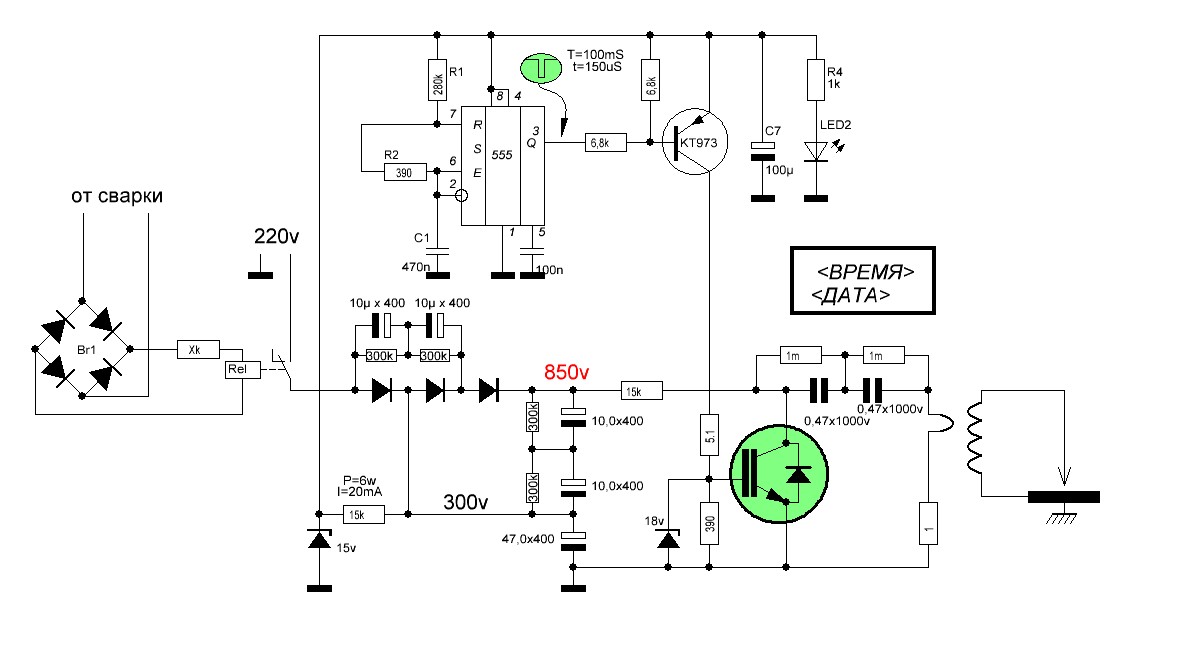
With, покажи, пожалуйста, схему. Чтобы не терзаться в смутных сомнениях - оно или нет.with писал(а):Осциллятор удобно питать с выхода аппарата, с порогом включения около 50 В. При начале сварки - он автоматом глохнет
Вариант Петровича на БТИЗ самый удачный, из всех доступных конструкторских решений
Или ткни на страницу в соответствующей ветке.
Re: Апгрэд Блока управления универсального сварочника
"Тесла-ган" Петровича 
Сеять - разумное, доброе, вечное.
- hantmaster
- Сообщения: 459
- Зарегистрирован: 01 апр 2013, 14:48
- Откуда: Украина
Re: Апгрэд Блока управления универсального сварочника
сегодня подключил новую управу к силе , работает , даже проварил сантиметров 5 электродом , вот кс191ф (металлический корпус такой http://www.platan.ru/cgi-bin/qwery.pl/id=5773) мне мозг вырвал где у него катод анод кто подскажет , ток не совпадат немного может я его не правильно впаял... а так варит не отрубается только помехи индикатор засвечивают...
На третий день Господь создал винтовку Ремингтон 700, чтобы люди могли стрелять динозавров и гомосексуалистов