Апгрэд Блока управления универсального сварочника ( AT90PWM3B)

e70
Сообщения: 5
Зарегистрирован: 18 мар 2016, 05:59

Re: Апгрэд Блока управления универсального сварочника

Сообщение e70 »

Petrovich писал(а): "Светлячёк" - это приставка к основной схеме. Он просто смотрит за кнопками и рисует картинки. Ещё там встроен цифровой термометр. Значисся, получается 2 процика, один ПВМ3б, а второй "светлячка" Атмега16.
Ну лень мне перерисовывать.
Спасибо.

Встречал что прошивки и ноги попутанны. + Говорили еще кучу всего.

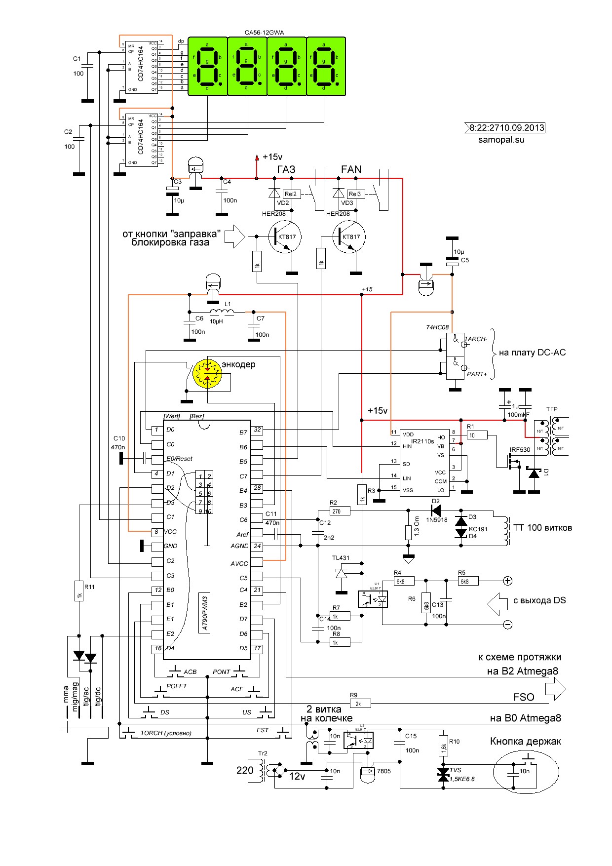
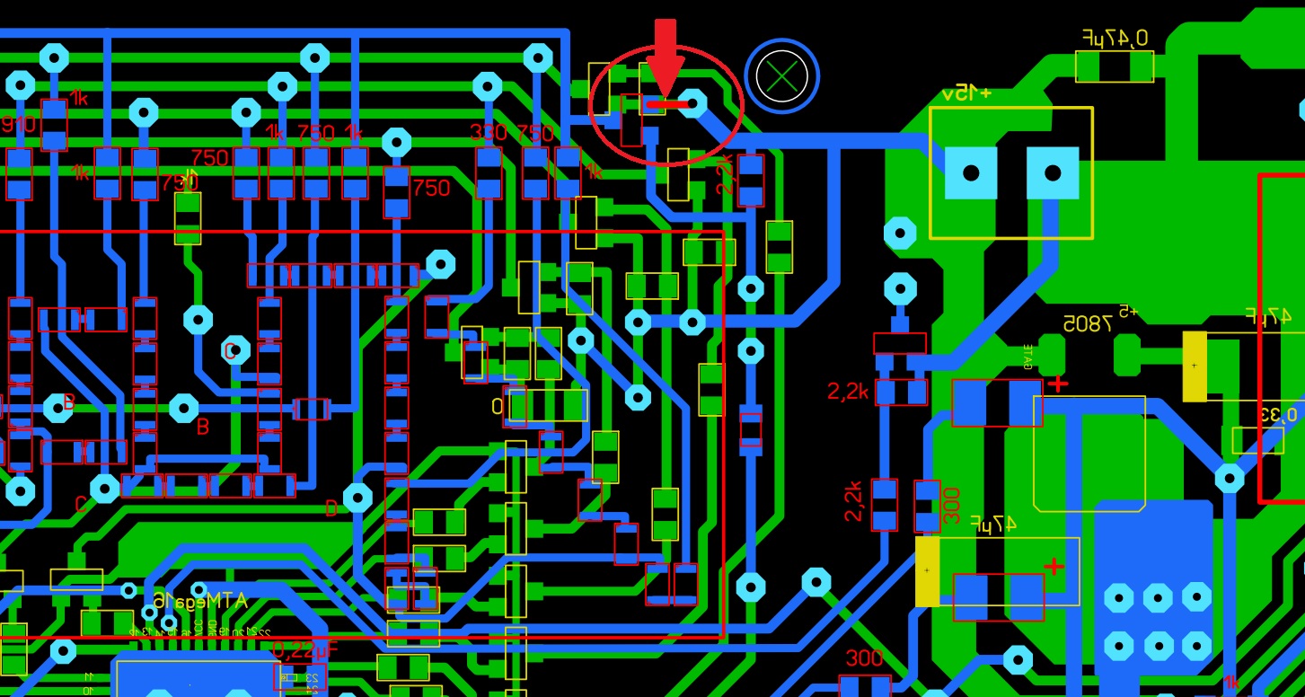
K_L писал(а):Кто будет повторять светлячка, обратите внимание на отсутствие дорожки (нарисована красным)
download/file.php?id=3512&mode=view
Дык она присутствует, или хз что?
K_L писал(а):Я так понимаю, что Петрович правил исходник и менял порты микроконтроллера, потому как в исходнике светлячка и на печатке подключены разные порты.
Petrovich писал(а):Ой, блинн, не дай бог. Наверно я всё-таки Вам не ту прошивку нашёл. Буду думать.
plit писал(а):Chir-OFF на ваших осцилках не видно загогулин или их просто цифровой осцил не рисует.

На моей проводники есть.
download/file.php?id=2945

И там такого куча.... думаю даже ящика мало будет разобраться....

уточню с картинками.
Получается так PWM v1 + то что Вы выложили на 490 странице+лайка из того же архива? = уже собрали 2 раза?
Понятно что надо собирать разбиваться.... но если тыкните носом в вариант с меньшим количеством неизвестных, не откажусь)
Вложения
Схема ПВМ изм1
Схема ПВМ изм1
Светлячок TIG MIG MMA
Светлячок TIG MIG MMA
Аватара пользователя
виктор76
Сообщения: 189
Зарегистрирован: 11 июн 2013, 00:17
Откуда: Крым ,Саки

Re: Апгрэд Блока управления универсального сварочника

Сообщение виктор76 »

доброго времени суток!,наконец решился собирать еще сварочник ,прошил вроде работает управа,у меня просьба помоч с силовой частью,не смог найти печатки,заранее спасибо!
Вложения
125.jpg
124.jpg
123.jpg
sarmat
Сообщения: 122
Зарегистрирован: 19 ноя 2015, 08:42
Откуда: Дагестан (бываю в Оренбурге)

Re: Апгрэд Блока управления универсального сварочника

Сообщение sarmat »

виктор76 писал(а):...у меня просьба помоч с силовой частью,не смог найти печатки,заранее спасибо!
Печатки каждый использует какие ему подходят. У кого какие радиаторы, кто-то делает на баянах, кто на модулях. На форуме есть варианты. Если повторить все как у автора, то печатки есть в на главной странице, Конструкция сварочного аппарата. Никто не знает, каким путем вы хотите идти. Выскажите ваши намерения, может кто что и подскажет.
Аватара пользователя
виктор76
Сообщения: 189
Зарегистрирован: 11 июн 2013, 00:17
Откуда: Крым ,Саки

Re: Апгрэд Блока управления универсального сварочника

Сообщение виктор76 »

доброго дня!встречалась печатка на модуле из диодов-не подходит,нужна на одной плате выпрямитель,силовая на ТО-247и какоито бп,только фотку видел,попробую найти
Аватара пользователя
виктор76
Сообщения: 189
Зарегистрирован: 11 июн 2013, 00:17
Откуда: Крым ,Саки

Re: Апгрэд Блока управления универсального сварочника

Сообщение виктор76 »

нашол тока фотка,мож кто поможет такого типа или ету
Вложения
DC_DC-avt_drive.png
Аватара пользователя
PAVEL
Сообщения: 1218
Зарегистрирован: 10 дек 2011, 18:37
Откуда: Россия

Re: Апгрэд Блока управления универсального сварочника

Сообщение PAVEL »

Один из вариантов моей платы. Вечером посмотрю, правил на ходу, вариантов будет несколько. Сейчас как раз такую допаиваю.
Аватара пользователя
виктор76
Сообщения: 189
Зарегистрирован: 11 июн 2013, 00:17
Откуда: Крым ,Саки

Re: Апгрэд Блока управления универсального сварочника

Сообщение виктор76 »

спасибо,играюсь пока управой,выяснилось не запоминает настройки может что не такак делаю?
sarmat
Сообщения: 122
Зарегистрирован: 19 ноя 2015, 08:42
Откуда: Дагестан (бываю в Оренбурге)

Re: Апгрэд Блока управления универсального сварочника

Сообщение sarmat »

У меня вот такой вариант для ММА...а АС баян
Вложения
MMA.JPG
Аватара пользователя
виктор76
Сообщения: 189
Зарегистрирован: 11 июн 2013, 00:17
Откуда: Крым ,Саки

Re: Апгрэд Блока управления универсального сварочника

Сообщение виктор76 »

в полне красиво ,если можно скинте архивчик ,буду выбирать
Аватара пользователя
Petrovich
Сообщения: 2021
Зарегистрирован: 25 авг 2008, 23:19

Re: Апгрэд Блока управления универсального сварочника

Сообщение Petrovich »

виктор76 писал(а):спасибо,играюсь пока управой,выяснилось не запоминает настройки может что не такак делаю?
Запоминание идёт по кнопке "Пуск".
Ответить