Re: Сварка AC-DC-TIG/MIG-MAG в среде защитных газов (AtMega 8)

Аватара пользователя
sam_soft
Сообщения: 1523
Зарегистрирован: 30 окт 2009, 22:27

Re: Сварка AC-DC-TIG/MIG-MAG в среде защитных газов.

Сообщение sam_soft »

kamilovich писал(а): Вчера пробовал снова, дуга стала зажигаться, и вроде как что то стало получаться :D Ну тоесть не варить а плавить по крайней мере. Надо учить матчасть, опыта никакого нет.
Если опыта в аргонафтике нету то начинай c DC. Шмали нержу, она точна кипеть не будет. Если на переменке , то для начала токи малые не ставь. Чем менее ток тем капризнее дуга и держать короткой непросто будет.
Возьми лименьку, мм 2 толщ , ток ампериев шыисят пошаруй щеткой от трипера и пробуй плавить её до зеркала, двигаясь впред, наблюдая и запоминая что будет происходить. Аргонафтика требует внимательности, аккуратность и чистоты везде ну и терпения. С лёту тута ничо не получится. Только количество выпущенного аргона в амтосферу даст неоценимый опыт. :)
I'll be back
kamilovich
Сообщения: 147
Зарегистрирован: 11 ноя 2009, 05:00

Re: Сварка AC-DC-TIG/MIG-MAG в среде защитных газов.

Сообщение kamilovich »

Одно успокаивает - аргон газ инертный, типа горелый уже, поентому фклада в парниковый эффект нуникакова :lol:
Lukialex
Сообщения: 42
Зарегистрирован: 12 дек 2010, 19:08
Откуда: Красноярск

Re: Сварка AC-DC-TIG/MIG-MAG в среде защитных газов.

Сообщение Lukialex »

sam_soft писал(а):ХЕЗ, я тож так думал.
Все возможно, Китай и правда разный бывает, у меня года три была не плохая маска, а потом приобрел, по совету, НН12 CRISTALINE STANDARТ. Вот тогда и почувствовал разницу. Во-первых, она вообще без батареек (меняемых), а самое главное после 8 часов сварки глаза не устают (точнее на много легче)! Пользую около года, пока доволен. Если кто решит Китай брать - сначала попробуйте (если возможно) в ней поварить, час - два, зайцев нет, песка в глазах нет, можно брать. Просто хлама в продаже валом!!!
Аватара пользователя
sam_soft
Сообщения: 1523
Зарегистрирован: 30 окт 2009, 22:27

Re: Сварка AC-DC-TIG/MIG-MAG в среде защитных газов.

Сообщение sam_soft »

kamilovich писал(а): Ну типа поточнее. Или ещё проще - дайте целеуказание плыыз...
З.Ы. Це православный китаец видать :lol:
Только такое цылекуказание осталося, точнее нинайду ужо. Рыкламировать сей прадухт китайпрома не буду, расказал шо есть на самом деле. Ежыли кохда сним будут траблы, куплю тогда сибе спид-хлас за пицсот баксов и дам всем знать. :)
Вложения
kitaeza.JPG
I'll be back
Аватара пользователя
sam_soft
Сообщения: 1523
Зарегистрирован: 30 окт 2009, 22:27

Re: Сварка AC-DC-TIG/MIG-MAG в среде защитных газов.

Сообщение sam_soft »

Lukialex писал(а):. Просто хлама в продаже валом!!!
абсолютна верна. Но от того хелмета, у меня песка небыло никогда. Правда по 8 часов не варил, макс часик какой, два. Но думаю что если кривое што былобы , то и этого хватит шоб вечрком прослезиться, асобенно нихарашо когда до бабы уже вроде пора, а слёзы ползут , падлы, ползут сами по себе. Ну и чё ты плачеш ? Усё тильки начинается . :) Было такое както с обычными масками. Нет-нет а словиш косого, зайца в смысле, а не DC-DC.
I'll be back
Аватара пользователя
sam_soft
Сообщения: 1523
Зарегистрирован: 30 окт 2009, 22:27

Re: Сварка AC-DC-TIG/MIG-MAG в среде защитных газов.

Сообщение sam_soft »

Customs писал(а):
Звиняй, не заметил сразу твоего вопроса. AT90PWM3B. Оч грамотны чип.
I'll be back
Аватара пользователя
sam_soft
Сообщения: 1523
Зарегистрирован: 30 окт 2009, 22:27

Re: Сварка AC-DC-TIG/MIG-MAG в среде защитных газов.

Сообщение sam_soft »

kamilovich писал(а):Одно успокаивает - аргон газ инертный, типа горелый уже, поентому фклада в парниковый эффект нуникакова :lol:
Неа, парниковы ифект естць. Дуга греець таки энвайромент. Главная икалогия в том, то что потребляем газ, что и выдуваем в атмосферу, и не более. Эт не пуканье. Агргон не потребляецца сваркой и добываецца из неё же , атмосферы, коего тама аколя аднаго проценту, то и выдуваем, что потребляем, не пукая.. сильна, когда дуга не того.
А ващето удачи тебе , в освоении аргонафтики. Эт другой мир сварковарения. Его нисчем несравнить. Но ежыли асвоиш, хоть трохе, понравицца, 100% уверен. Терпение и упорства толька нужно
I'll be back
Аватара пользователя
Customs
Сообщения: 499
Зарегистрирован: 20 дек 2009, 20:18

Re: Сварка AC-DC-TIG/MIG-MAG в среде защитных газов.

Сообщение Customs »

sam_soft писал(а): Звиняй, не заметил сразу твоего вопроса. AT90PWM3B. Оч грамотны чип.
МК AT90PWM3B действительно интересный экземпляр. А хватит 8к для всего этого?
sam_soft писал(а): Все делные предложения переносятся на эту управу. Там есть все, и пульс и интерпульс и куй с маслом и шампанское с кавай и чаем. и кое какие фичи которые хуй сыскать в сварниках за пару килоевров.
Может выбросить из него код отвечающий за интерфейс пользователя (кнопки, индикатор, меню настроек параметров) и оставить ему чистую работу с "железом" а интерфейс пользователя сделать на отдельном МК с большим объемом Флеш связав их вместе через SPI интерфейс.
Спасибо.
Аватара пользователя
sam_soft
Сообщения: 1523
Зарегистрирован: 30 окт 2009, 22:27

Re: Сварка AC-DC-TIG/MIG-MAG в среде защитных газов.

Сообщение sam_soft »

Customs писал(а): МК AT90PWM3B действительно интересный экземпляр.
Ага, особенно егоны PSC . потому традиционной ШЫМ-контры там нет.
Customs писал(а):А хватит 8к для всего этого?

Да уже все сделано давно и все влезло. Правда под завязку, около 95% флэша забито.
Там пользовательская синергетика. Эт я сам такой термин сконструил. :) Но думаю что он правильный.
есть вариант PWM316 - это близнец с 16к флэша.
I'll be back
Lukialex
Сообщения: 42
Зарегистрирован: 12 дек 2010, 19:08
Откуда: Красноярск

Re: Сварка AC-DC-TIG/MIG-MAG в среде защитных газов.

Сообщение Lukialex »

Сдается мне скоро начнется... Я СЭМа делаю чтобы разобраться с управлением на UC, а в планах...
Морда копия PrestigeTig232, ну нравится :D
Только со своими настройками.
З.Ы. платы не делал, пока интерфейс отлаживаю.
Вложения
Маленький причиндал для отладки
Маленький причиндал для отладки
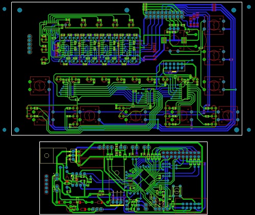
Разводка. Верхняя интерфейс, нижняя плата управления. Между собой стыкуются и под экран.
Разводка. Верхняя интерфейс, нижняя плата управления. Между собой стыкуются и под экран.
Морда...
Морда...
Ответить